LEMON Manuals: Even more car manuals for everyone: 1960-2025
Home >> Lexus >> 2000 >> SC 300 L6-3.0L (2JZ-GE) >> Repair and Diagnosis >> Body and Frame >> Seats >> Memory Positioning Systems >> Testing and Inspection >> Power Seat Control System >> Component Tests and General Diagnostics >> Slide Motor Power Source Circuit
April 5, 2026: LEMON Manuals is launched! Read the announcement.

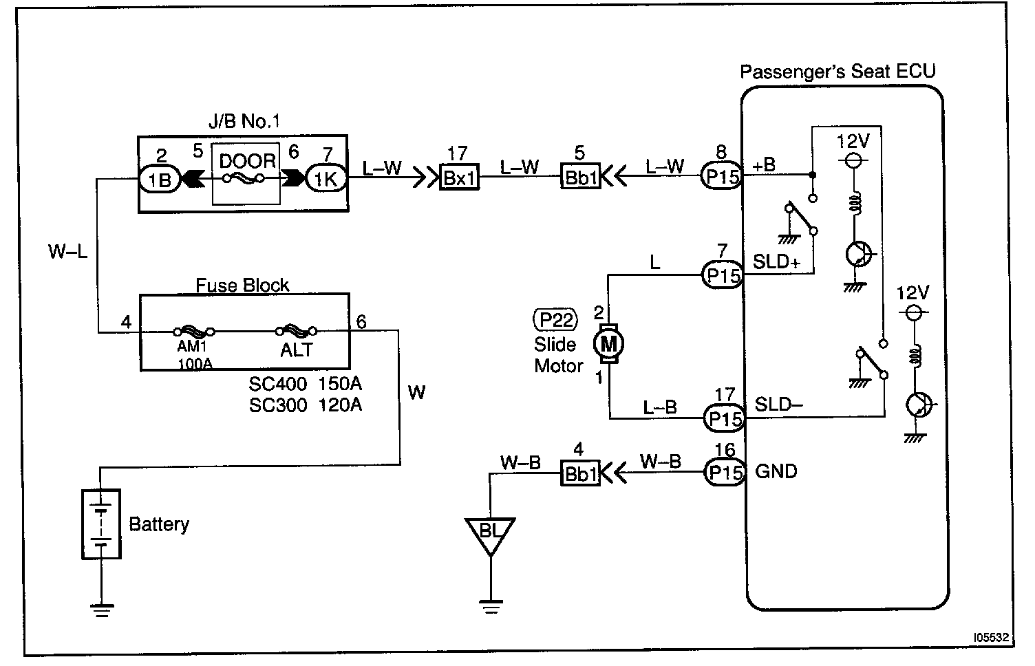
Slide Motor Power Source Circuit

Passenger's Side

CIRCUIT DESCRIPTION
This is the power source for slide motor

Wiring Diagram:






Step 1:




Step 2 - 3:




INSPECTION PROCEDURE