LEMON Manuals: Even more car manuals for everyone: 1960-2025
Home >> Lexus >> 2001 >> LS 430 V8-4.3L (3UZ-FE) >> Repair and Diagnosis >> Powertrain Management >> Computers and Control Systems >> Body Control Module >> Testing and Inspection >> Component Tests and General Diagnostics >> Body No. 2 Control System >> Driver Buckle Switch Circuit
April 5, 2026: LEMON Manuals is launched! Read the announcement.

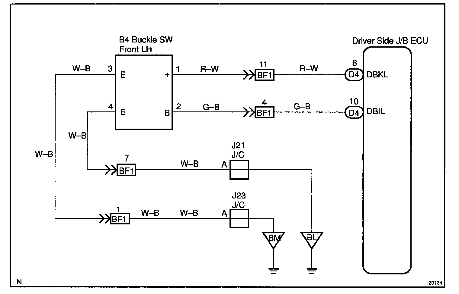
Driver Buckle Switch Circuit

CIRCUIT DESCRIPTION

This circuit detects the conditions of the driver buckle switch and makes the driver seat warning flash.

Wiring Diagram:






Steps 1 - 3:




INSPECTION PROCEDURE

HINT: In case of using the LEXUS hand-held tester, start the inspection from step 1 and in case of not using the LEXUS hand-held tester, start from step 2.