LEMON Manuals: Even more car manuals for everyone: 1960-2025
Home >> Lexus >> 2001 >> LS 430 V8-4.3L (3UZ-FE) >> Repair and Diagnosis >> Powertrain Management >> Computers and Control Systems >> Body Control Module >> Testing and Inspection >> Component Tests and General Diagnostics >> Body No. 2 Control System >> Stop Light Switch Circuit
April 5, 2026: LEMON Manuals is launched! Read the announcement.

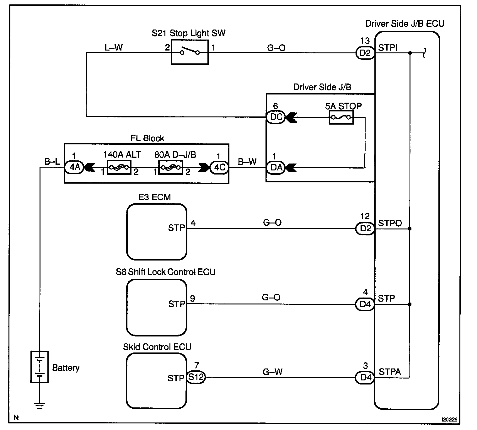
Stop Light Switch Circuit

CIRCUIT DESCRIPTION

This circuit detects the conditions of the stop light switch.

Wiring Diagram:






Steps 1 - 3:




INSPECTION PROCEDURE

HINT: In case of using the LEXUS hand-held tester, start the inspection from step 1 and in case of not using the LEXUS hand-held tester, start from step 2.