LEMON Manuals: Even more car manuals for everyone: 1960-2025
Home >> Lexus >> 2001 >> LS 430 V8-4.3L (3UZ-FE) >> Repair and Diagnosis >> Powertrain Management >> Computers and Control Systems >> Body Control Module >> Testing and Inspection >> Component Tests and General Diagnostics >> Body No. 4 Control System >> Back-Up Light Circuit
April 5, 2026: LEMON Manuals is launched! Read the announcement.

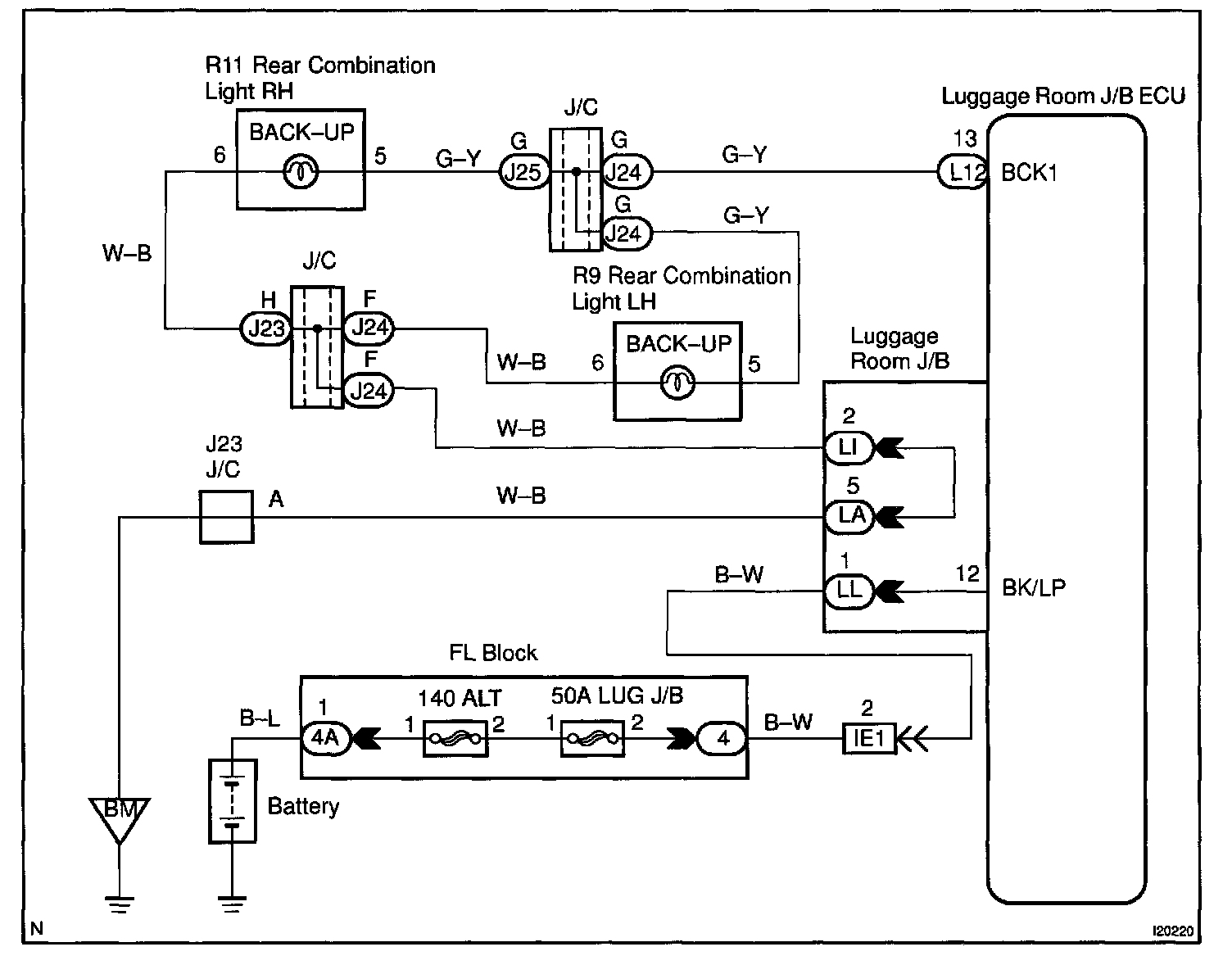
Back-Up Light Circuit

CIRCUIT DESCRIPTION

Receiving the PNP switch R position signal from the luggage room J/B ECU makes the backup light come on

Wiring Diagram:






Steps 1 - 3:




INSPECTION PROCEDURE