LEMON Manuals: Even more car manuals for everyone: 1960-2025
Home >> Lexus >> 2001 >> LS 430 >> Repair and Diagnosis >> Accessories & Equipment >> Entertainment Systems >> Audio System >> How To Proceed With Troubleshooting
April 5, 2026: LEMON Manuals is launched! Read the announcement.

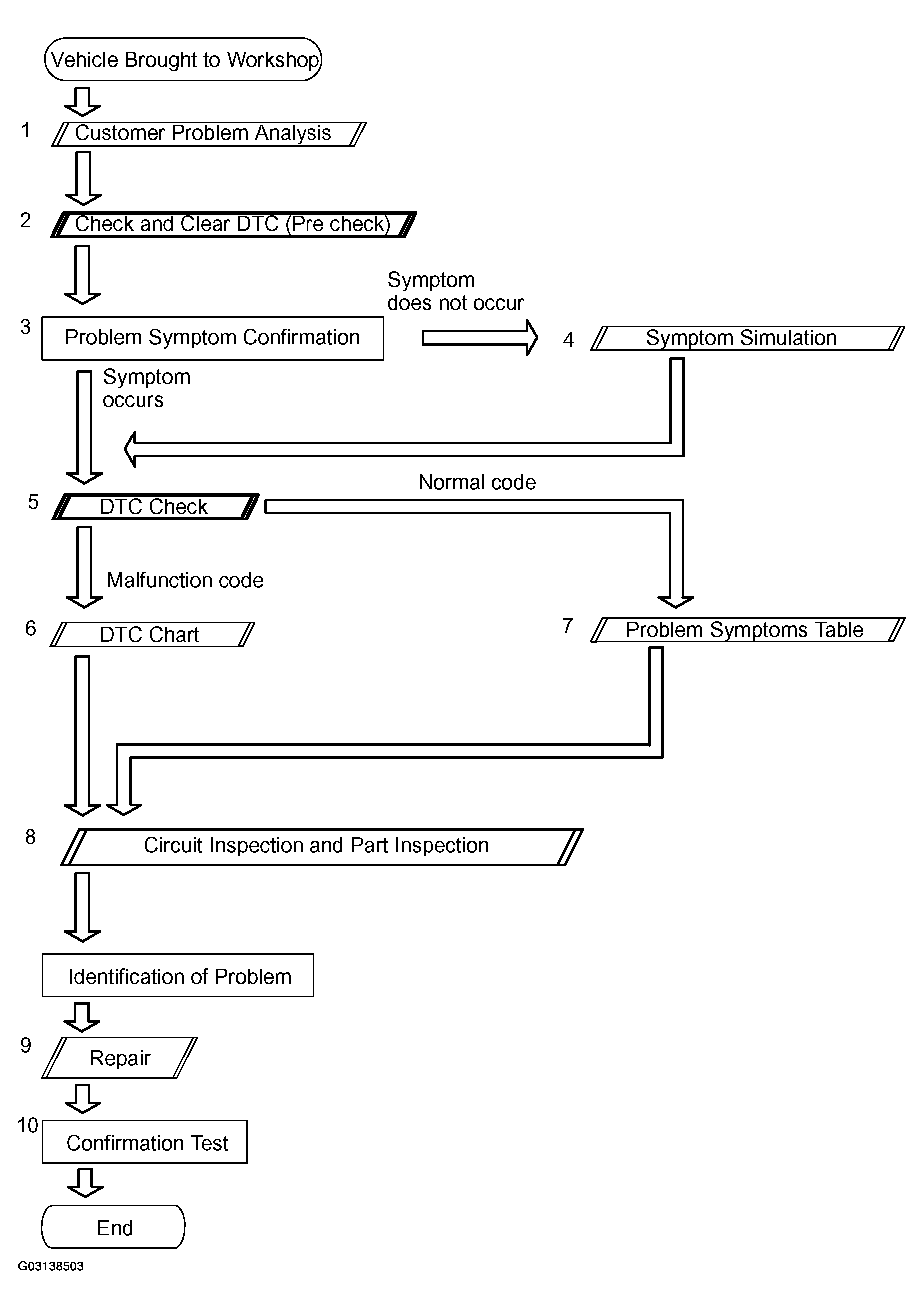
How To Proceed With Troubleshooting

Troubleshoot in accordance with the procedure on the following pages.

Fig 1: Audio System Troubleshoot Flow Chart
G03138503Courtesy of © TOYOTA, LICENSE AGREEMENT TMS1002