LEMON Manuals: Even more car manuals for everyone: 1960-2025
Home >> Lexus >> 2001 >> LS 430 >> Repair and Diagnosis >> Brakes >> Traction Control >> Anti-Lock Brake System >> System Testing >> Test I: VSC Off Indicator Light, VSC Off Switch Circuit >> Testing Procedure
April 5, 2026: LEMON Manuals is launched! Read the announcement.

Testing Procedure

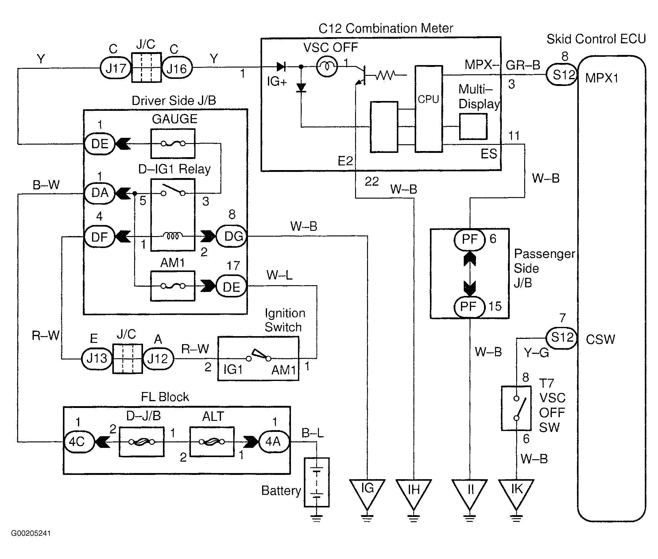
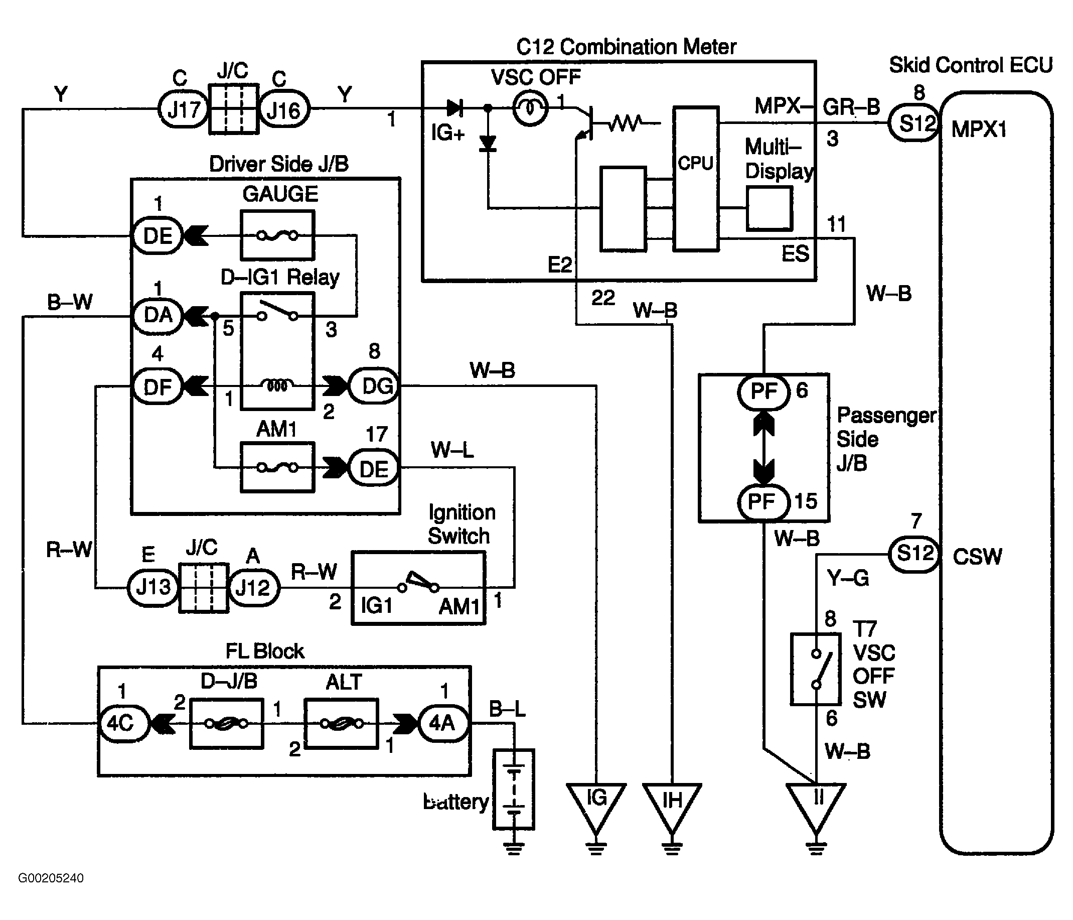
For wiring diagram for 2002 vehicles see Fig 1. For wiring diagram for 2003 vehicles see Fig 2. For testing procedure see Fig 3 and Fig 4 .

Fig 1: VSC OFF Switch Circuit Wiring Diagram (2002)
G00205240Courtesy of © TOYOTA, LICENSE AGREEMENT TMS1002
Fig 2: VSC OFF Switch Circuit Wiring Diagram (2003)
G00205241Courtesy of © TOYOTA, LICENSE AGREEMENT TMS1002
Fig 3: Testing Procedure VSC OFF Switch Circuit (1 Of 2)
G00205242Courtesy of © TOYOTA, LICENSE AGREEMENT TMS1002
Fig 4: Testing Procedure VSC OFF Switch Circuit (2 Of 2)
G00205243Courtesy of © TOYOTA, LICENSE AGREEMENT TMS1002