LEMON Manuals: Even more car manuals for everyone: 1960-2025
Home >> Lexus >> 2001 >> LX 470 >> Repair and Diagnosis >> Brakes >> Traction Control >> Anti-Lock/Vehicle Skid Control >> Diagnostic Trouble Code Definitions >> DTC C1253 >> Testing Procedure
April 5, 2026: LEMON Manuals is launched! Read the announcement.

Testing Procedure

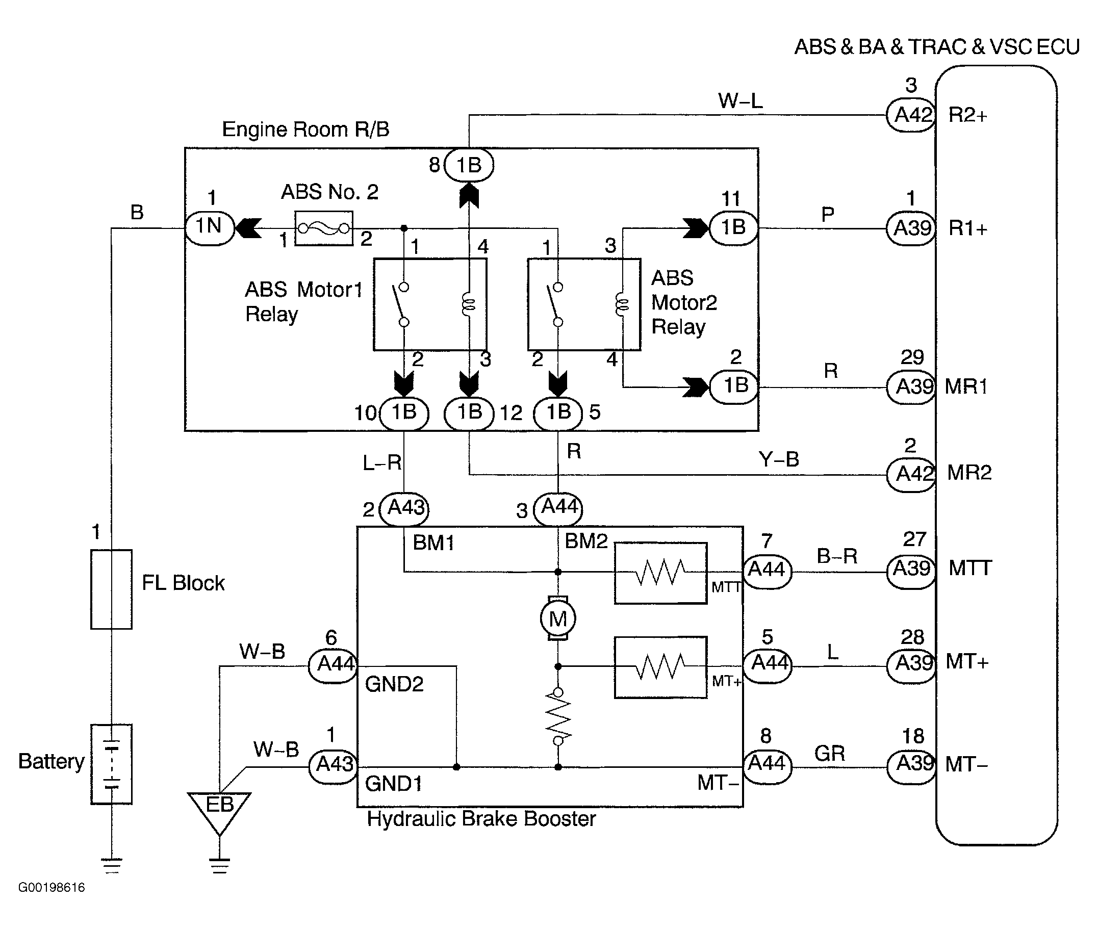
For wiring diagram, see Figure. For testing procedure, see Fig 1 - Fig 3 .

Fig 1: Testing Procedure Motor Relay Circuit (1 Of 3)
G00198626Courtesy of © TOYOTA, LICENSE AGREEMENT TMS1002
Fig 2: Testing Procedure Motor Relay Circuit (2 Of 3)
G00198627Courtesy of © TOYOTA, LICENSE AGREEMENT TMS1002
Fig 3: Testing Procedure Motor Relay Circuit (3 Of 3)
G00198628Courtesy of © TOYOTA, LICENSE AGREEMENT TMS1002