LEMON Manuals: Even more car manuals for everyone: 1960-2025
Home >> Lexus >> 2003 >> ES 300 >> Repair and Diagnosis >> External Pages >> Different car >> Section 93 (Electrical Component Locator) >> Component Location Graphics
April 5, 2026: LEMON Manuals is launched! Read the announcement.

Component Location Graphics

WARNING: This page is about a different car, the 2004 Toyota Camry. However, it is still accessible from the selected car via links, so may be relevant.
NOTE: Figures may show multiple component locations. Refer to appropriate table for proper figure references.
Fig 1: Engine Compartment (3.0L & 3.3L)
G00257682Courtesy of © TOYOTA, LICENSE AGREEMENT TMS1002
Fig 2: Engine Compartment (3.0L & 3.3L)
G00257683Courtesy of © TOYOTA, LICENSE AGREEMENT TMS1002
Fig 3: Engine Compartment (2.4L)
G00257684Courtesy of © TOYOTA, LICENSE AGREEMENT TMS1002
Fig 4: Engine Compartment (2.4L)
G00257685Courtesy of © TOYOTA, LICENSE AGREEMENT TMS1002
Fig 5: Dash
G00257686Courtesy of © TOYOTA, LICENSE AGREEMENT TMS1002
Fig 6: Dash
G00257687Courtesy of © TOYOTA, LICENSE AGREEMENT TMS1002
Fig 7: Vehicle Overview
G00257688Courtesy of © TOYOTA, LICENSE AGREEMENT TMS1002
Fig 8: Vehicle Overview
G00257689Courtesy of © TOYOTA, LICENSE AGREEMENT TMS1002
Fig 9: Engine Compartment (3.0L & 3.3L)
G00257691Courtesy of © TOYOTA, LICENSE AGREEMENT TMS1002
Fig 10: Engine Compartment (2.4L)
G00257692Courtesy of © TOYOTA, LICENSE AGREEMENT TMS1002
Fig 11: Dash
G00257693Courtesy of © TOYOTA, LICENSE AGREEMENT TMS1002
Fig 12: Dash
G00257694Courtesy of © TOYOTA, LICENSE AGREEMENT TMS1002
Fig 13: Vehicle Overview
G00257695Courtesy of © TOYOTA, LICENSE AGREEMENT TMS1002
Fig 14: Front Seats
G00257696Courtesy of © TOYOTA, LICENSE AGREEMENT TMS1002
Fig 15: Engine Compartment
G00262622Courtesy of © TOYOTA, LICENSE AGREEMENT TMS1002
Fig 16: Dash
G00262623Courtesy of © TOYOTA, LICENSE AGREEMENT TMS1002
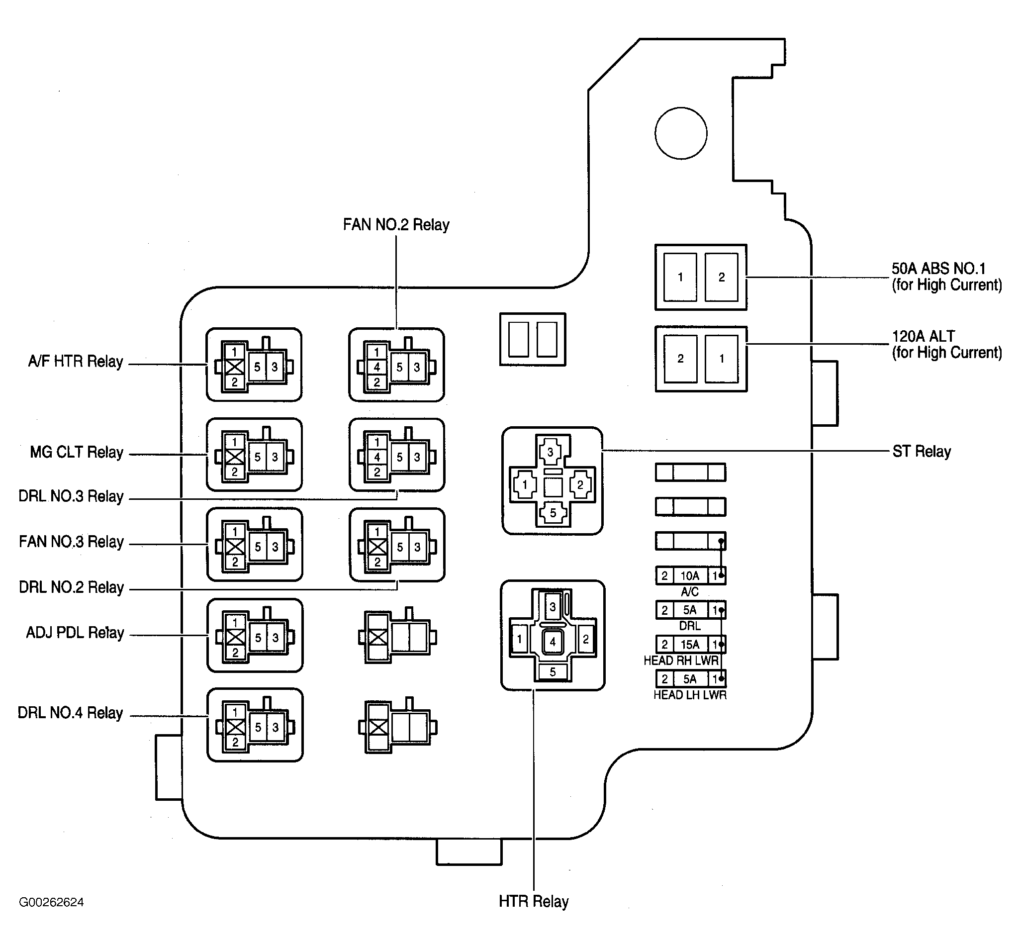
Fig 17: Engine Room R/B
G00262624Courtesy of © TOYOTA, LICENSE AGREEMENT TMS1002
ENGINE ROOM RELAY BLOCK RELAY IDENTIFICATION

RELAY DESCRIPTION
DRL No.4 Relay
ADJ PDL Relay
DRL No.2 Relay
Fan No.3 Relay
DRL No.3 Relay
MG CLT Relay
A/F HTR Relay
Fan No.2 Relay
ST Relay
HTR Relay
Fig 18: ABS R/B
G00262625Courtesy of © TOYOTA, LICENSE AGREEMENT TMS1002
ABS RELAY BLOCK RELAY IDENTIFICATION

RELAY DESCRIPTION
ABS MTR Relay
ABS CUT Relay
Fig 19: Engine Room J/B
G00262626Courtesy of © TOYOTA, LICENSE AGREEMENT TMS1002
ENGINE ROOM JUNCTION BLOCK RELAY IDENTIFICATION

RELAY DESCRIPTION
Head Relay
Fan No.1 Relay
C/OPN Relay
Horn Relay
EFI Relay
Fig 20: Driver Side J/B
G00262627Courtesy of © TOYOTA, LICENSE AGREEMENT TMS1002
Fig 21: Engine Compartment (3.0L & 3.3L)
G00262691Courtesy of © TOYOTA, LICENSE AGREEMENT TMS1002
Fig 22: Engine Compartment (2.4L)
G00262692Courtesy of © TOYOTA, LICENSE AGREEMENT TMS1002
Fig 23: Dash
G00262693Courtesy of © TOYOTA, LICENSE AGREEMENT TMS1002
Fig 24: Dash
G00262694Courtesy of © TOYOTA, LICENSE AGREEMENT TMS1002
Fig 25: Vehicle Overview
G00262695Courtesy of © TOYOTA, LICENSE AGREEMENT TMS1002
Fig 26: Front Seats
G00262696Courtesy of © TOYOTA, LICENSE AGREEMENT TMS1002
Fig 27: Front Seats
G00257690Courtesy of © TOYOTA, LICENSE AGREEMENT TMS1002
Fig 28: A/F And O2 Sensor Identification
G06375694Courtesy of © TOYOTA, LICENSE AGREEMENT TMS1002