LEMON Manuals: Even more car manuals for everyone: 1960-2025
Home >> Lexus >> 2003 >> GX 470 >> Repair and Diagnosis >> Engine Performance >> System >> Engine Controls - System & Component Testing >> Fuel Systems >> Fuel Pump Control Circuit >> Diagnosis & Repair (With Hand-Held Tester)
April 5, 2026: LEMON Manuals is launched! Read the announcement.

Diagnosis & Repair (With Hand-Held Tester)

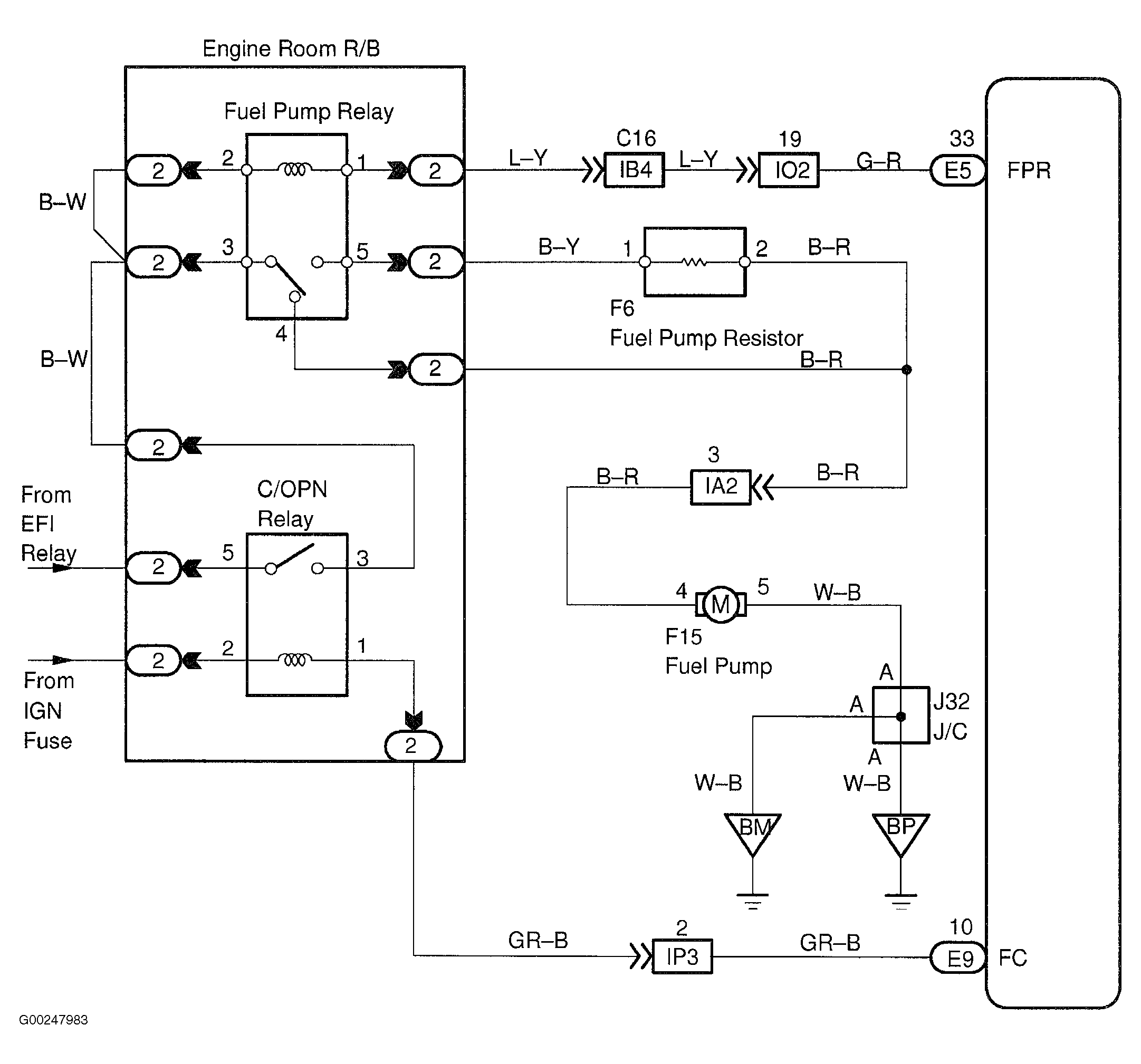
For wiring diagram, see Fig 1. For wire color identification, see WIRE COLOR IDENTIFICATION  table under COMPUTERIZED ENGINE CONTROLS. For diagnosis and repair, see Fig 2-Fig 6 .

Fig 1: Fuel Pump Control Circuit Wiring Diagram
G00247983Courtesy of © TOYOTA, LICENSE AGREEMENT TMS1002
Fig 2: Diagnosis & Repair Of Fuel Pump Control Circuit (Step 1-4)
G00247984Courtesy of © TOYOTA, LICENSE AGREEMENT TMS1002
Fig 3: Diagnosis & Repair Of Fuel Pump Control Circuit (Step 5-7)
G00247985Courtesy of © TOYOTA, LICENSE AGREEMENT TMS1002
Fig 4: Diagnosis & Repair Of Fuel Pump Control Circuit (Step 8)
G00247986Courtesy of © TOYOTA, LICENSE AGREEMENT TMS1002
Fig 5: Diagnosis & Repair Of Fuel Pump Circuit (Step 9-10)
G00251389Courtesy of © TOYOTA, LICENSE AGREEMENT TMS1002
Fig 6: Diagnosis & Repair Of Fuel Pump Control Circuit (Step 11-12)
G00247987Courtesy of © TOYOTA, LICENSE AGREEMENT TMS1002