LEMON Manuals: Even more car manuals for everyone: 1960-2025
Home >> Lexus >> 2003 >> LS 430 >> Repair and Diagnosis >> External Pages >> Different car >> Section 307 (Engine Immobilizer System) >> How To Proceed With Troubleshooting
April 5, 2026: LEMON Manuals is launched! Read the announcement.

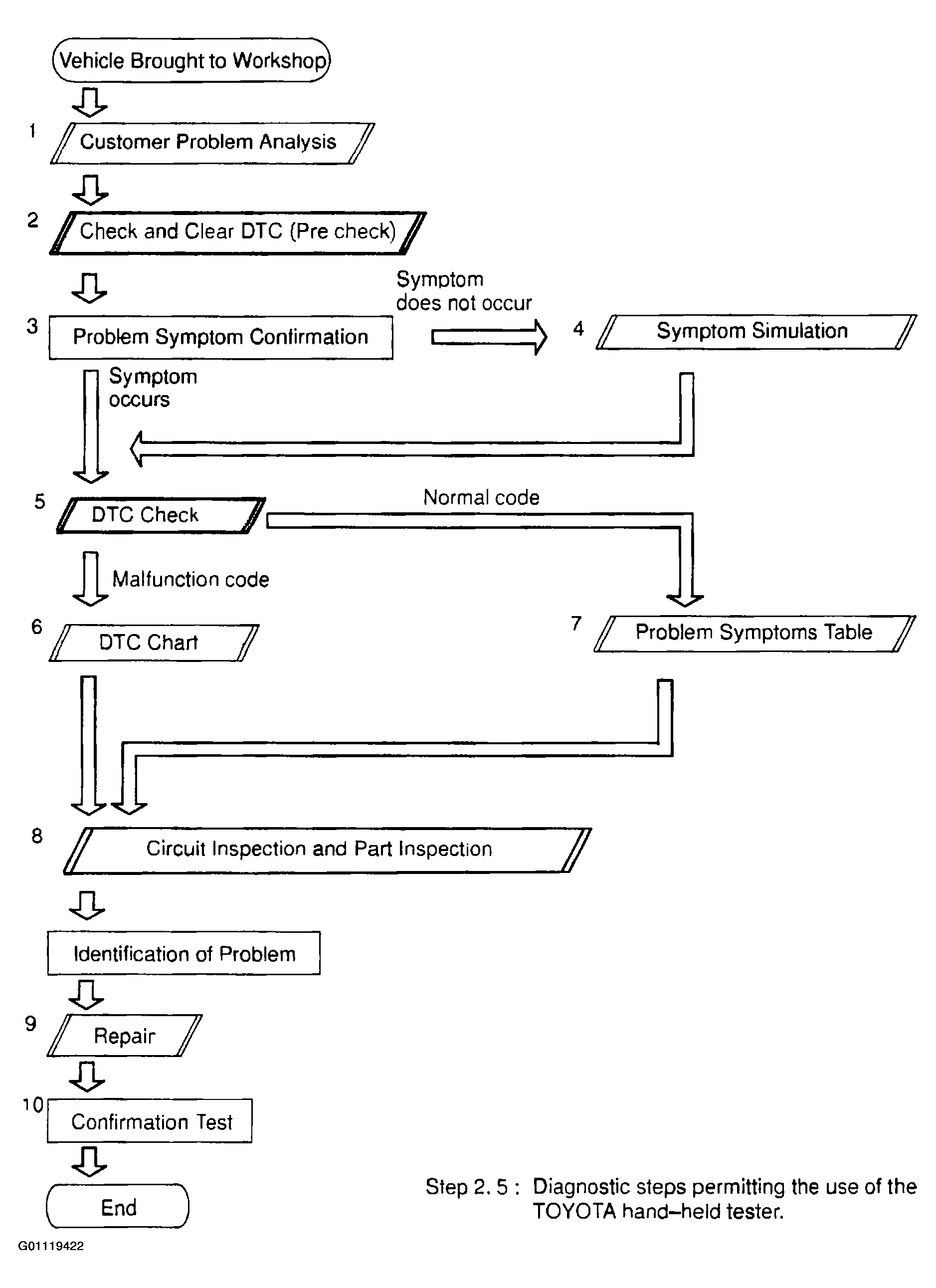
How To Proceed With Troubleshooting

WARNING: This page is about a different car, the 2002 Toyota Sequoia. However, it is still accessible from the selected car via links, so may be relevant.

Troubleshoot in accordance with the procedure on the following pages.

Fig 1: Troubleshooting Flow Chart
G01119422Courtesy of © TOYOTA, LICENSE AGREEMENT TMS1002