LEMON Manuals: Even more car manuals for everyone: 1960-2025
Home >> Lexus >> 2005 >> GS 430 >> Repair and Diagnosis >> Body & Frame >> Windows >> Passenger Door Control System - Diagnostics >> How To Proceed With Troubleshooting
April 5, 2026: LEMON Manuals is launched! Read the announcement.

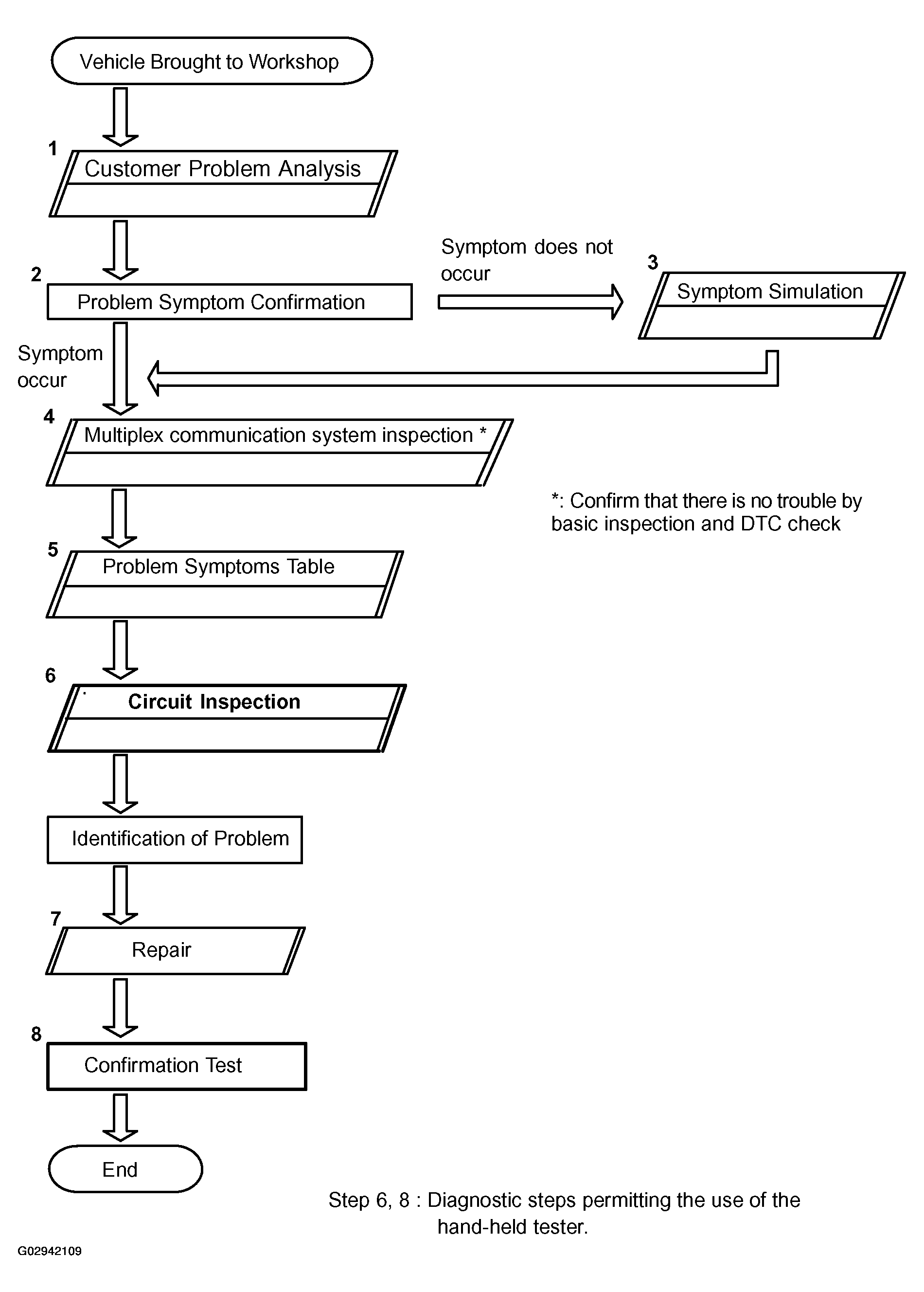
How To Proceed With Troubleshooting

HINT:

This ECU is connected to the multiplex communication system. Therefore, be sure to check that there is no troubles in the multiplex communication system before performing the troubleshooting. (See MULTIPLEX COMMUNICATION SYSTEM - DIAGNOSTICS ).

Fig 1: Rear Right Door Control System - Troubleshooting Chart
G02942109Courtesy of © TOYOTA, LICENSE AGREEMENT TMS1002