LEMON Manuals: Even more car manuals for everyone: 1960-2025
Home >> Lexus >> 2005 >> LS 430 >> Repair and Diagnosis >> Accessories & Equipment >> Cruise Control Systems >> Dynamic Laser Cruise Control System - Diagnostics >> Laser Sensor Power Source Circuit >> Wiring Diagram
April 5, 2026: LEMON Manuals is launched! Read the announcement.

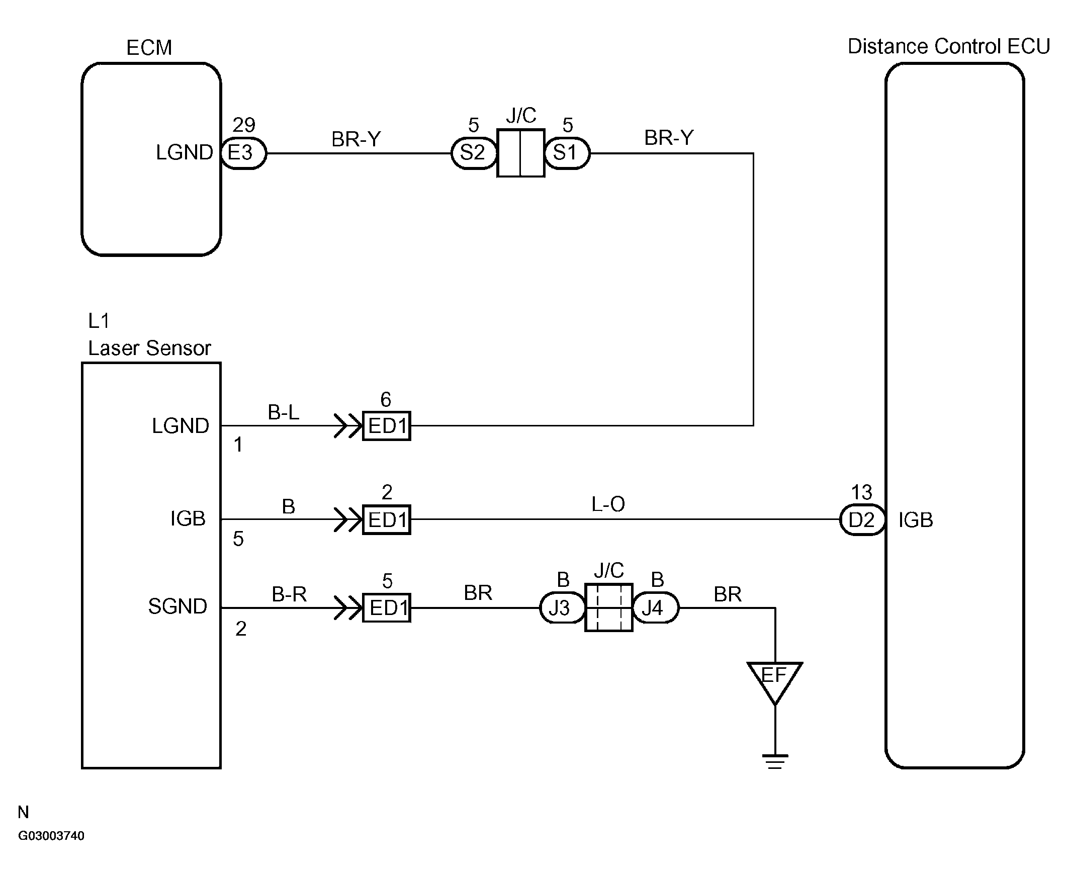
Laser Sensor Power Source Circuit: Wiring Diagram

Fig 1: Wiring Diagram - Laser Sensor Power Source Circuit
G03003740Courtesy of © TOYOTA, LICENSE AGREEMENT TMS1002