LEMON Manuals: Even more car manuals for everyone: 1960-2025
Home >> Lexus >> 2005 >> LS 430 >> Repair and Diagnosis >> Restraints >> Restraints Control Systems >> Pre-Collision Safety System - Diagnostics >> Power Source Circuit >> Wiring Diagram
April 5, 2026: LEMON Manuals is launched! Read the announcement.

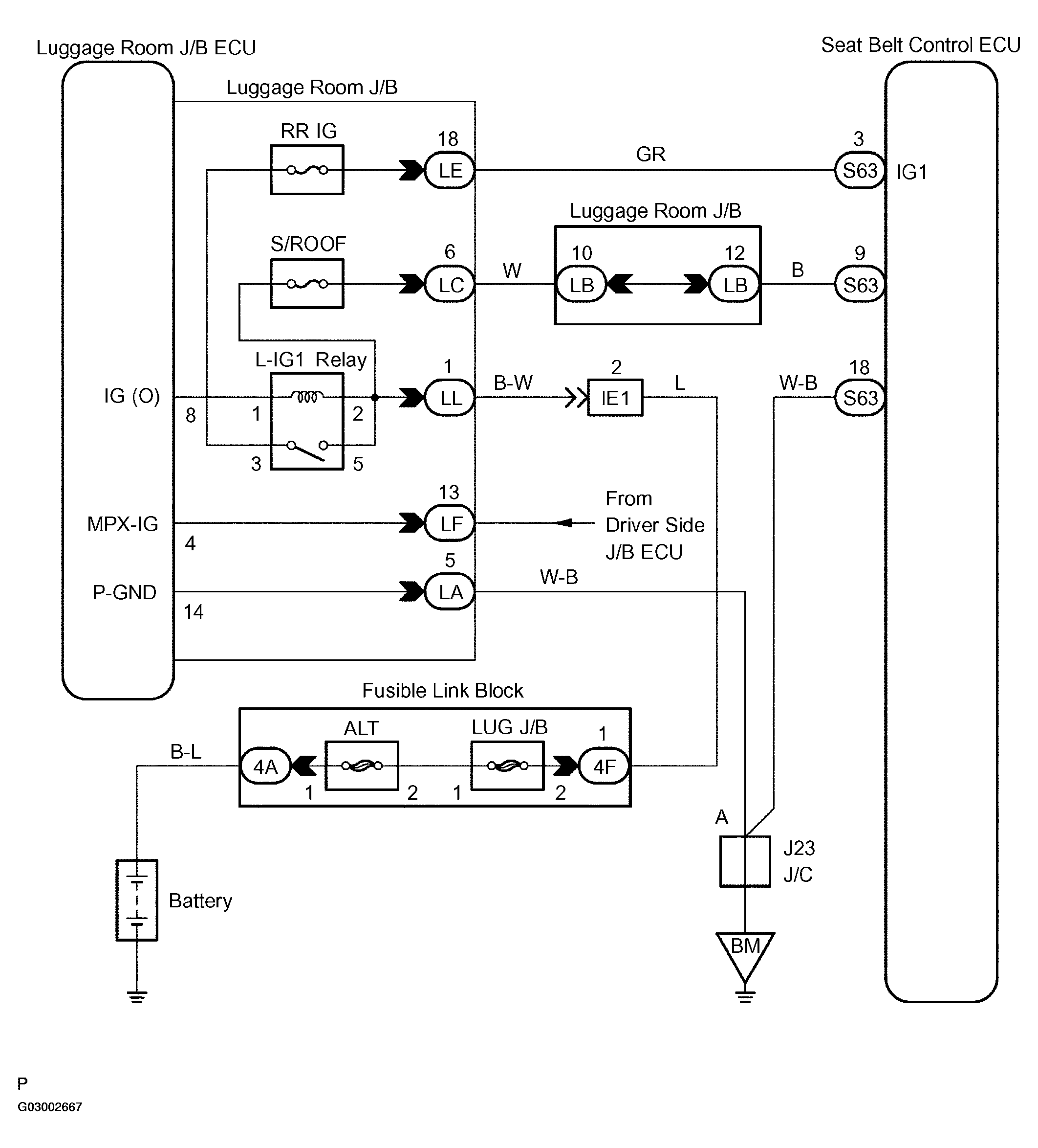
Power Source Circuit: Wiring Diagram

Fig 1: Power Source Circuit - Wiring Diagram
G03002667Courtesy of © TOYOTA, LICENSE AGREEMENT TMS1002