LEMON Manuals: Even more car manuals for everyone: 1960-2025
Home >> Lexus >> 2005 >> RX 330 AWD >> Repair and Diagnosis >> Accessories & Equipment >> Cruise Control Systems >> Dynamic Laser Cruise Control System >> Distance Control Switch Circuit >> Wiring Diagram
April 5, 2026: LEMON Manuals is launched! Read the announcement.

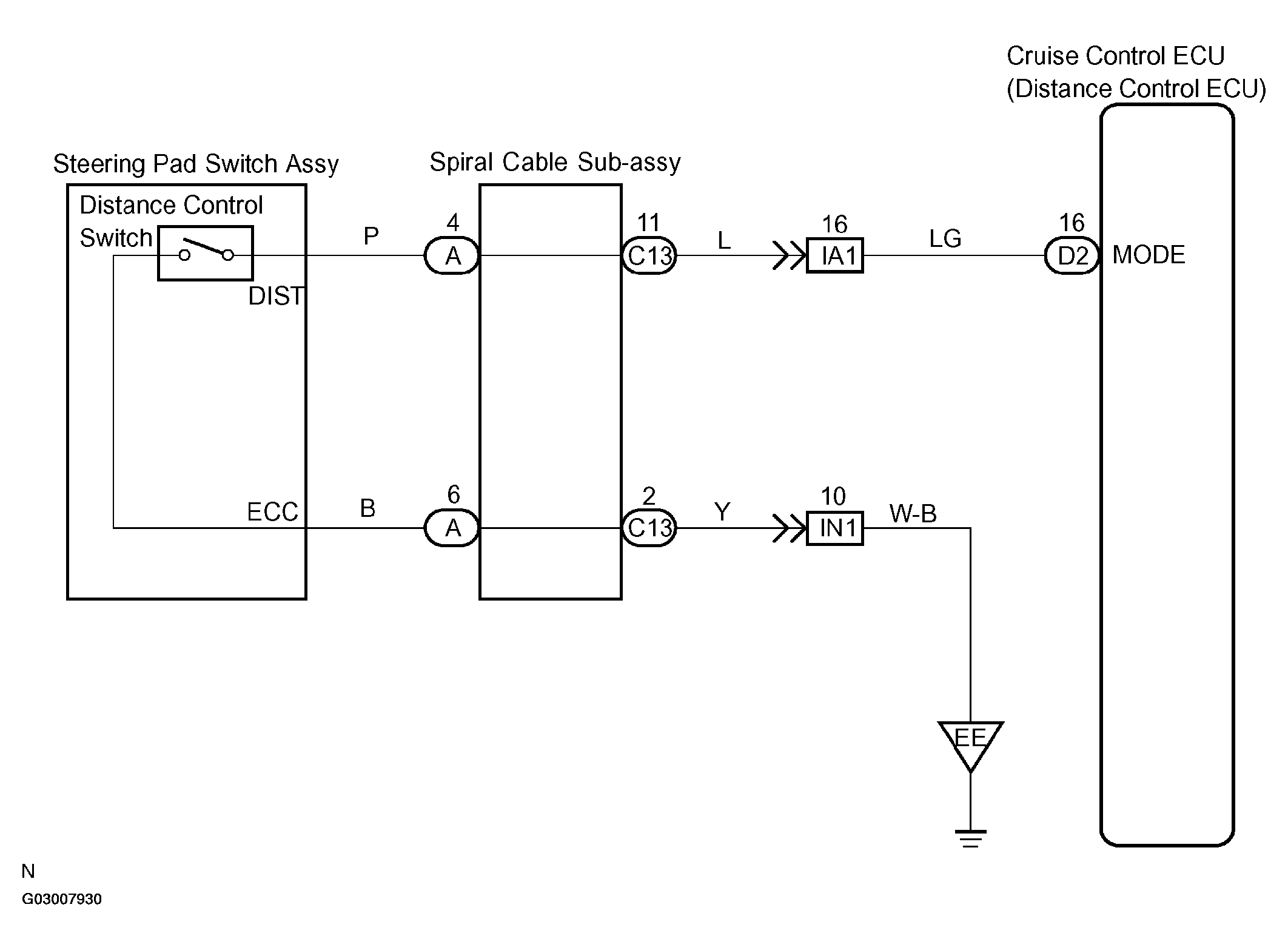
Distance Control Switch Circuit: Wiring Diagram

Fig 1: Distance Control Switch Circuit - Wiring Diagram
G03007930Courtesy of © TOYOTA, LICENSE AGREEMENT TMS1002