LEMON Manuals: Even more car manuals for everyone: 1960-2025
Home >> Lexus >> 2006 >> ES 330 >> Repair and Diagnosis >> Electrical >> Body Electrical >> OEM System Circuits >> Power Seat with Driving Position Memory >> Notes
April 5, 2026: LEMON Manuals is launched! Read the announcement.

Power Seat with Driving Position Memory: Notes

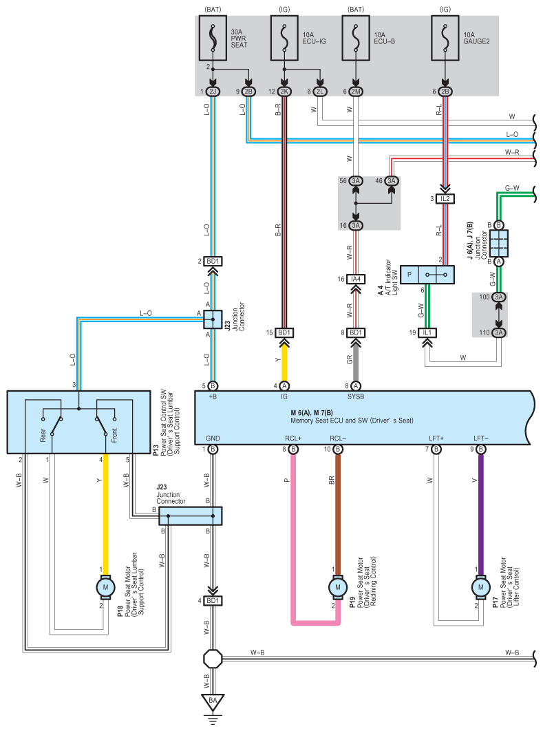
Fig 1: Power Seat With Driving Position Memory - Wiring Diagram (1 Of 3)
G08930088Courtesy of © TOYOTA, LICENSE AGREEMENT TMS1002
Fig 2: Power Seat With Driving Position Memory - Wiring Diagram (2 Of 3)
G08930089Courtesy of © TOYOTA, LICENSE AGREEMENT TMS1002
Fig 3: Power Seat With Driving Position Memory - Wiring Diagram (3 Of 3)
G08930090Courtesy of © TOYOTA, LICENSE AGREEMENT TMS1002