LEMON Manuals: Even more car manuals for everyone: 1960-2025
Home >> Lexus >> 2006 >> ES 330 >> Repair and Diagnosis >> Engine Performance >> System >> SFI System - Diagnostics >> ACIS Control Circuit >> Wiring Diagram
April 5, 2026: LEMON Manuals is launched! Read the announcement.

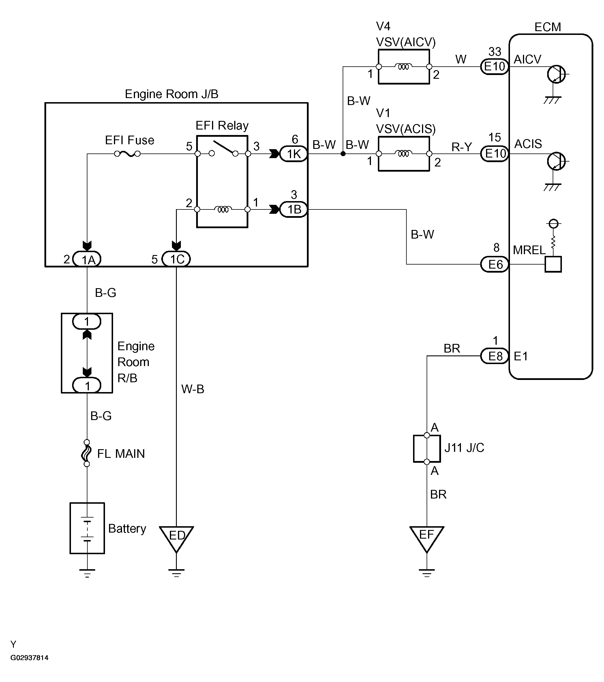
ACIS Control Circuit: Wiring Diagram

Fig 1: Wiring Diagram - ACIS Control Circuit
G02937814Courtesy of © TOYOTA, LICENSE AGREEMENT TMS1002