LEMON Manuals: Even more car manuals for everyone: 1960-2025
Home >> Lexus >> 2006 >> GS 300 AWD >> Repair and Diagnosis >> Engine Performance >> System >> Engine Control System (3GR-FSE) - System And Circuit Testing, On-Vehicle Inspection, Removal, Inspection And Installation >> ACIS Control Circuit >> Wiring Diagram
April 5, 2026: LEMON Manuals is launched! Read the announcement.

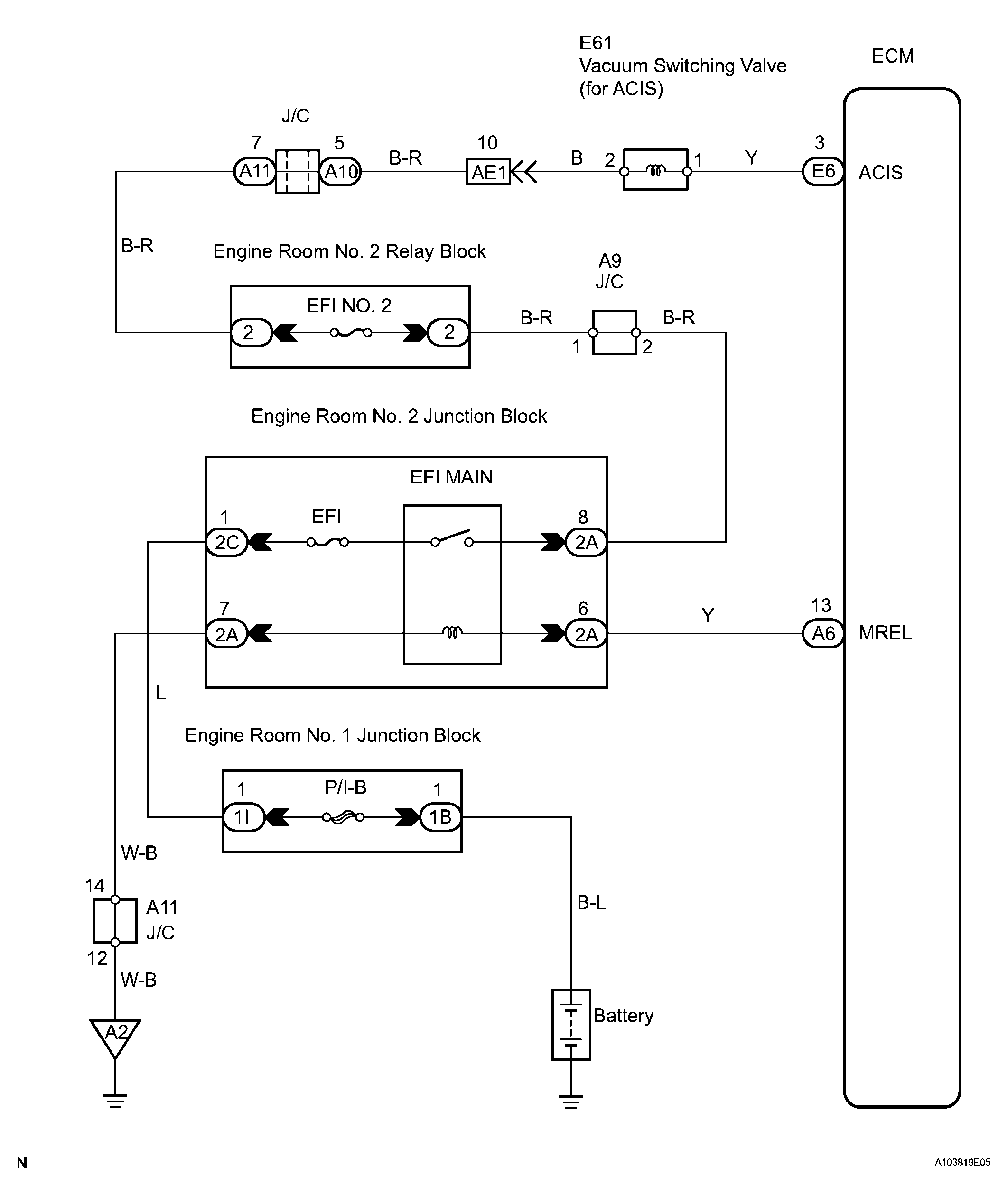
ACIS Control Circuit: Wiring Diagram

Fig 1: Wiring Diagram - ACIS Control Circuit
G04018025Courtesy of © TOYOTA, LICENSE AGREEMENT TMS1002
  1. PERFORM ACTIVE TEST BY INTELLIGENT TESTER (OPERATE INTAKE AIR CONTROL VALVE) 
    1. Connect the intelligent tester to the DLC3.
    2. Start the engine and turn the tester ON.
    3. Enter the following menus: DIAGNOSIS / ENHANCED OBD II / ACTIVE TEST / INTAKE CTL VSV1.
    4. Check if operating noise can be heard when operating the intake control valve using the intelligent tester.

      OK: 

      Operating noise can be heard. 

    OK : CHECK FOR INTERMITTENT PROBLEMS 

    NG : GO TO NEXT STEP 

  2. CHECK AIR INTAKE VALVE (OPERATION) 
    1. Disconnect the air intake valve connector.
    2. Apply battery voltage between the terminals of the air intake valve connector.
    3. Check air intake valve operation.

      OK: 

      Operating noise can be heard. 

    NG : REPLACE INTAKE AIR SURGE TANK 

    Fig 2: Identifying Air Intake Valve Connector
    G04018026Courtesy of © TOYOTA, LICENSE AGREEMENT TMS1002

    OK : GO TO NEXT STEP 

  3. CHECK HARNESS AND CONNECTOR (VSV FOR ACIS - ECM, VSV FOR ACIS - EFI NO. 2 FUSE) 
    1. Check the wire harness between the intake air control connector and the ECM connector.
      1. Disconnect the air intake valve connector.
      2. Disconnect the E21 ECM connector.
      3. Measure the resistance of the wire harness side connectors.

        Standard resistance (Check for open) 

        ECM TERMINALS RESISTANCE SPECIFICATIONS (CHECK FOR OPEN)

        Tester Connection Specified Condition
        Intake air control valve (E61-1) - ACIS (E6-3)  Below 1 Ω 

        Standard resistance (Check for short) 

        ECM TERMINALS RESISTANCE SPECIFICATIONS (CHECK FOR SHORT)

        Tester Connection Specified Condition
        Intake air control valve (E61-1) or ACIS (E6-3) - Body ground  10 kΩ or higher 
    2. Check the wire harness between the intake air control connector and the EFI NO. 2 fuse.
      1. Disconnect the air intake valve connector.
      2. Remove the EFI NO. 2 fuse from the engine room No. 2 junction block.
      3. Measure the resistance of the wire harness side connectors.

        Standard resistance (Check for open) 

        AIR INTAKE VALVE TERMINALS RESISTANCE SPECIFICATIONS (CHECK FOR OPEN)

        Tester Connection Specified Condition
        Intake air control valve (E61-2) - EFI NO. 2 fuse (2) of Engine room No. 2 relay block  Below 1 Ω 

    NG : REPAIR OR REPLACE HARNESS AND CONNECTOR 

    Fig 3: Identifying E6 ECM Connector
    G04018027Courtesy of © TOYOTA, LICENSE AGREEMENT TMS1002

    OK : REPLACE ECM