LEMON Manuals: Even more car manuals for everyone: 1960-2025
Home >> Lexus >> 2006 >> GS 430 >> Repair and Diagnosis >> Engine Performance >> System >> Engine Control System (3UZ-FE) >> SFI System >> DTC P2610 ECM / PCM Internal Engine Off Timer Performance >> Description
April 5, 2026: LEMON Manuals is launched! Read the announcement.

DTC P2610 ECM / PCM Internal Engine Off Timer Performance: Description

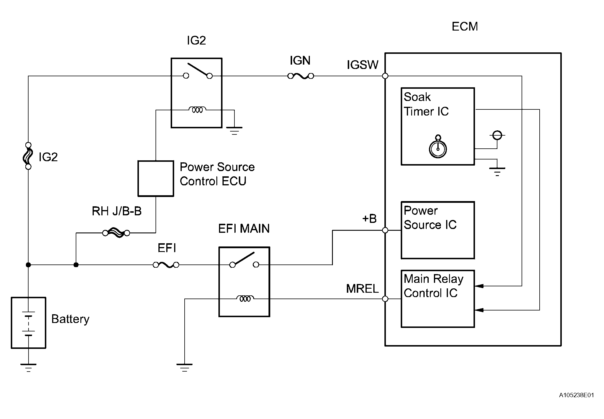
The soak timer is built into the ECM. To ensure that the EVAP monitor values will be accurate, the soak timer counts 5 hours (+-15 minutes) from when the engine switch is turned off. This allows the fuel to cool down, which stabilizes the Fuel Tank Pressure (FTP). When approximately 5 hours have passed, the ECM turns ON.

Fig 1: Identifying EFI Main Graph
G04027103Courtesy of © TOYOTA, LICENSE AGREEMENT TMS1002