LEMON Manuals: Even more car manuals for everyone: 1960-2025
Home >> Lexus >> 2006 >> GS 430 >> Repair and Diagnosis >> Engine Performance >> System >> Engine Control System (3UZ-FE) >> SFI System >> IACV Control Circuit >> Wiring Diagram
April 5, 2026: LEMON Manuals is launched! Read the announcement.

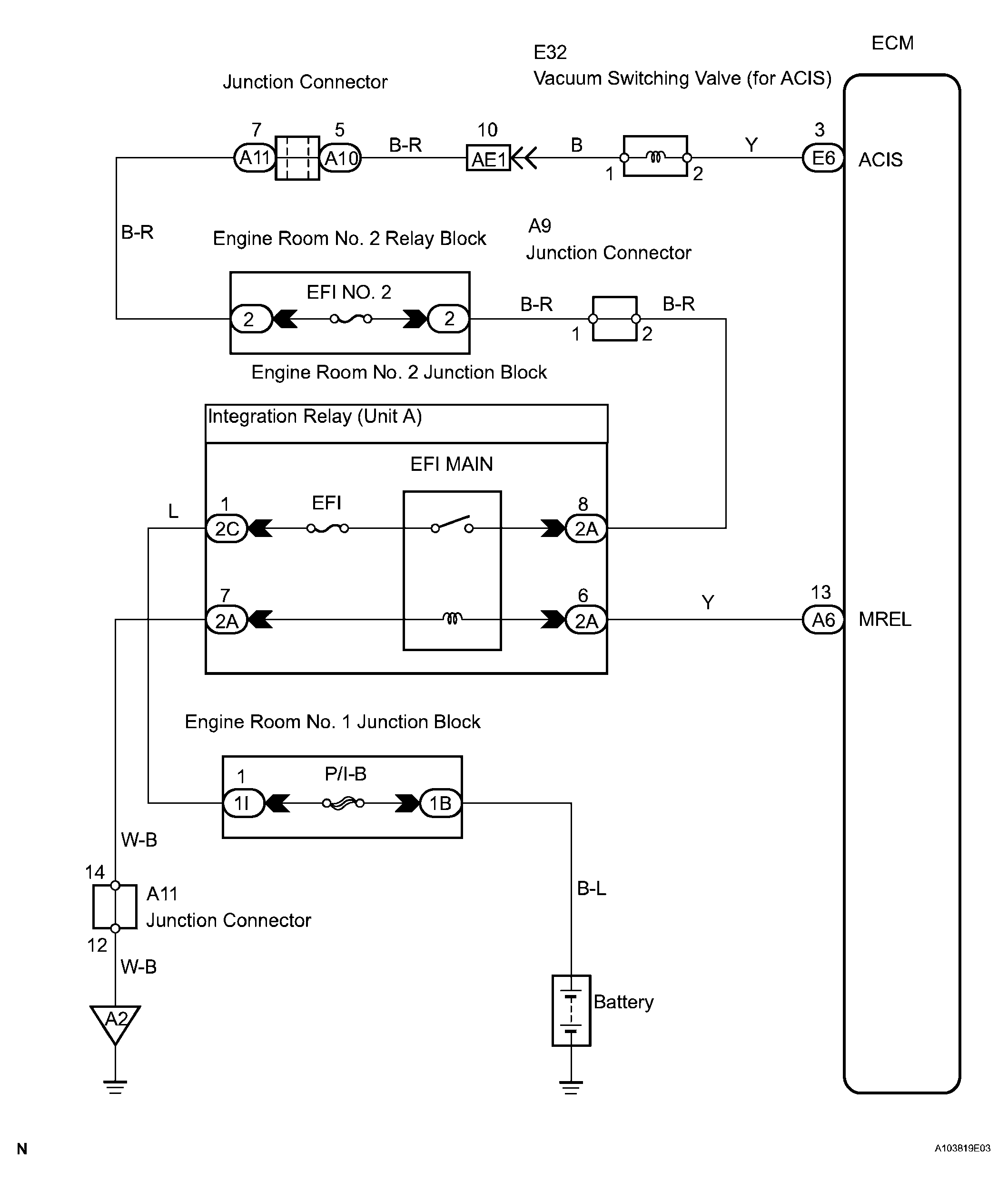
IACV Control Circuit: Wiring Diagram

Fig 1: IACV Control Circuit Wiring Diagram
G04027172Courtesy of © TOYOTA, LICENSE AGREEMENT TMS1002
  1. PERFORM ACTIVE TEST (VACUUM SWITCHING VALVE) 
    1. Disconnect the vacuum hose from the port F on the vacuum switching valve (for ACIS).
    2. Connect the intelligent tester to the CAN VIM. Then connect the CAN VIM to the DLC3.
    3. Start the engine.
    4. Enter the following menus: DIAGNOSIS / ENHANCED OBD II / ACTIVE TEST / INTAKE CTL VSV1. Operate the ACIS VSV.
    5. Check the VSV's air flow when switching the VSV.
      Fig 2: Identifying VSV'S Air Flow Switching VSV
      G04027173Courtesy of © TOYOTA, LICENSE AGREEMENT TMS1002

      OK: 

      TESTER CONNECTION AND SPECIFIED CONDITION CHART

      Tester Condition Specified Condition
      VSV is ON Air from port E flows out through port F
      VSV is OFF Air from port E flows out through the air filter

    NG : Go to step   4 

    OK : GO TO NEXT STEP. 

  2. CHECK VACUUM HOSES (INTAKE MANIFOLD - VACUUM SWITCHING VALVE, VACUUM SWITCHING VALVE - INTAKE AIR CONTROL VALVE) 
    1. Check the condition of the vacuum hoses between the intake manifold, vacuum switching valve (for ACIS) and IACV.
      1. The vacuum hoses are connected securely.
      2. Vacuum hoses are not cranked or damaged.

        OK: 

        The vacuum hoses are connected securely and not cracked or damaged. 

    NG : REPAIR OR REPLACE VACUUM HOSES 

    OK : GO TO NEXT STEP. 

  3. INSPECT INTAKE AIR CONTROL VALVE 
    1. Inspect the intake air control valve (ON-VEHICLE INSPECTION ).

    NG : REPLACE INTAKE AIR CONTROL VALVE 

    OK : REPLACE ECM 

  4. INSPECT VACUUM SWITCHING VALVE (OPERATION) 
    1. Check that air flows from port E to the air filter.
    2. Apply positive (+) battery voltage across the terminals.
    3. Check that air flows from port E to port F.
      Fig 3: Inspecting Vacuum Switching Valve
      G04027174Courtesy of © TOYOTA, LICENSE AGREEMENT TMS1002

    NG : REPLACE VACUUM SWITCHING VALVE 

    OK : GO TO NEXT STEP. 

  5. CHECK WIRE HARNESS (VACUUM SWITCHING VALVE - ECM, VACUUM SWITCHING VALVE) 
    1. Disconnect the E32 vacuum switching valve (for ACIS) connector.
    2. Disconnect the E6 ECM connector.
    3. Measure the resistance of the wire harness side connectors.
      Fig 4: Identifying E32 Vacuum Switching Valve (For ACIS) Connector
      G04027175Courtesy of © TOYOTA, LICENSE AGREEMENT TMS1002

      Standard resistance 

      TESTER CONNECTION AND SPECIFIED CONDITION CHART

      Tester Connection Specified Condition
      E32-2 - E6-3 (ACIS) Below 1 Ω
      E32-2 or E6-3 (ACIS) - Body ground 10 kΩ or higher

    NG : REPAIR OR REPLACE HARNESS AND CONNECTOR 

    OK : GO TO NEXT STEP. 

  6. INSPECT INTEGRATION RELAY (EFI MAIN RELAY) 
    1. Remove the integration relay from the engine room No. 2 junction block.
    2. Measure the resistance of the EFI MAIN relay.
      Fig 5: Identifying Integration Relay At Engine Room Junction Block
      G04026951Courtesy of © TOYOTA, LICENSE AGREEMENT TMS1002

      Standard resistance 

      TESTER CONNECTION AND SPECIFIED CONDITION CHART

      Terminal Connections Specified Condition
      2A-8 - 2C-1 10 kΩ or higher
      2A-8 - 2C-1 Below 1 Ω (when battery voltage is applied to terminals 2A-6 and 2A-7)

    NG : REPLACE INTEGRATION RELAY 

    OK : REPLACE ECM