LEMON Manuals: Even more car manuals for everyone: 1960-2025
Home >> Lexus >> 2006 >> IS 350 V6-3.5L (2GR-FSE) >> Repair and Diagnosis >> Relays and Modules >> Relays and Modules - Body and Frame >> Seat Temperature Control Module >> Testing and Inspection >> Front Passenger Side ECU Power Source Circuit
April 5, 2026: LEMON Manuals is launched! Read the announcement.

Front Passenger Side ECU Power Source Circuit

Front Passenger Side ECU Power Source Circuit

DESCRIPTION
The front passenger side position control ECU is contained in the front power seat switch RH.

During manual operation, only one switch signal is accepted. If signals are input from 2 or more switches simultaneously, all of them are ignored, except when signals are input from the front vertical switch and lifter switch simultaneously.In this case, the signal from the lifter switch will operate.

During automatic operation, a manual switch input will override any other operations,i.e. automatic operations will stop and the manual input operation only will be accepted. For example, if a manual switch input is activated during a seat store/restore operation, the previous operation will cease and manual operation will be performed. After the manual operation is performed, the previous automatic operation will not resume.

The power mirror store/restore operation is unaffected by manual switch inputs.

The front power seat switch RH does not allow the restore operation of the power seat when the system detects that the voltage of terminal SYSB is less than 8. 0 +- 0.5 V for 30 msec. or is more than 10 +- 0.5 V for 30 msec.

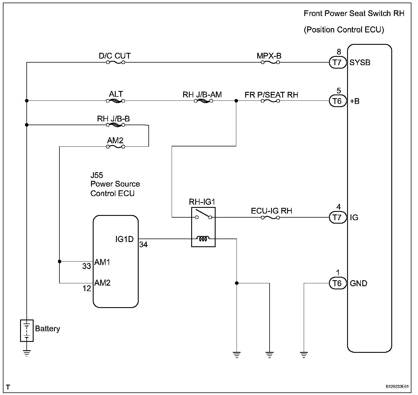
This circuit is the power source circuit for the front power seat switch RH (position control ECU).

HINT: Manual adjustment of the slide, reclining, or lumbar can be performed even when the front power seat switch RH is not functional if current is allowed to flow into terminals +B and SYSB.
Lumbar support operation can be performed at all times.

Wiring Diagram:






Step 1-2:




INSPECTION PROCEDURE