LEMON Manuals: Even more car manuals for everyone: 1960-2025
Home >> Lexus >> 2006 >> LS 430 >> Repair and Diagnosis >> Accessories & Equipment >> Cruise Control Systems >> Dynamic Radar Cruise Control System - Diagnostics >> Distance Control Ecu Power Source Circuit >> Wiring Diagram
April 5, 2026: LEMON Manuals is launched! Read the announcement.

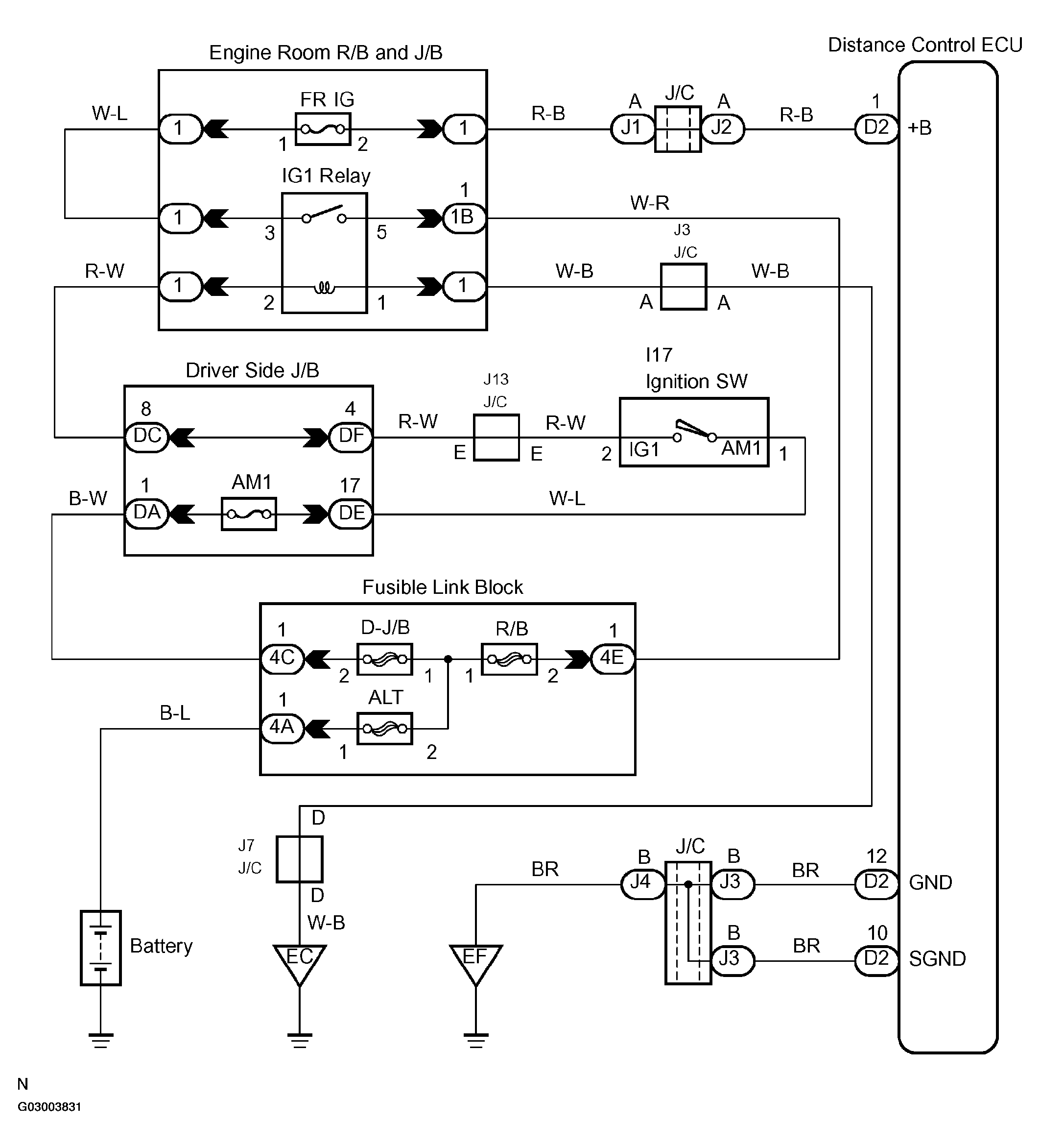
Distance Control Ecu Power Source Circuit: Wiring Diagram

Fig 1: Wiring Diagram - Distance Control ECU Power Source Circuit
G03003831Courtesy of TOYOTA MOTOR SALES, U.S.A., INC.