LEMON Manuals: Even more car manuals for everyone: 1960-2025
Home >> Lexus >> 2006 >> RX 330 AWD V6-3.3L (3MZ-FE) >> Repair and Diagnosis >> Powertrain Management >> Computers and Control Systems >> Information Bus >> Testing and Inspection >> Component Tests and General Diagnostics >> Yaw Rate Sensor Communication Stop Mode
April 5, 2026: LEMON Manuals is launched! Read the announcement.

Yaw Rate Sensor Communication Stop Mode

Yaw Rate Sensor Communication Stop Mode

DTC Detection Condition:




DESCRIPTION

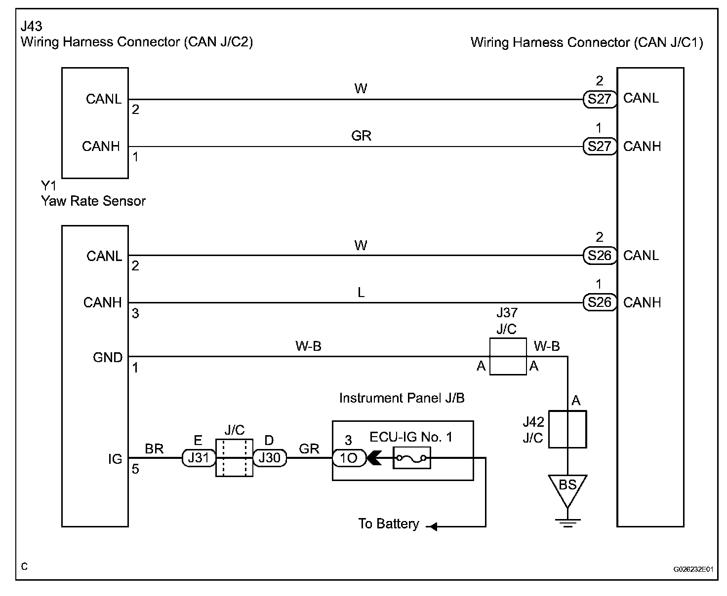
Wiring Diagram:






step 1-2:




INSPECTION PROCEDURE