LEMON Manuals: Even more car manuals for everyone: 1960-2025
Home >> Lexus >> 2008 >> IS F >> Repair and Diagnosis >> Accessories & Equipment >> Communication Devices >> Networking >> Multiplex Communication System >> System Diagram
April 5, 2026: LEMON Manuals is launched! Read the announcement.

System Diagram

ITEM SPECIFICATION

Item Detail
Number of BEAN connected ECUs*1 20
Number of CAN connected ECUs*1 10
Number of AVC-LAN connected ECUs*1 6
Gateway function between BEAN and diagnosis Gateway ECU
Gateway function between BEAN and AVC-LAN Gateway ECU
Gateway function between BEAN and CAN Gateway ECU
ECU in charge of vehicle customization information Gateway ECU
Protocol CAN, BEAN and AVC-LAN
HINT
*1 Optional ECUs are also included.
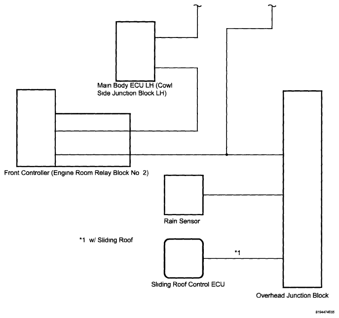
Fig 1: Multiplex Communication System Diagram (1 Of 3)
G05753952Courtesy of © TOYOTA, LICENSE AGREEMENT TMS1002
Fig 2: Multiplex Communication System Diagram (2 Of 3)
G05753953Courtesy of © TOYOTA, LICENSE AGREEMENT TMS1002
Fig 3: Multiplex Communication System Diagram (3 Of 3)
G05753954Courtesy of © TOYOTA, LICENSE AGREEMENT TMS1002