LEMON Manuals: Even more car manuals for everyone: 1960-2025
Home >> Lexus >> 2008 >> IS F >> Repair and Diagnosis >> Accessories & Equipment >> Cruise Control Systems >> Cruise Control >> Dynamic Radar Cruise Control System >> System Diagram
April 5, 2026: LEMON Manuals is launched! Read the announcement.

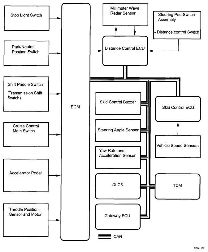
System Diagram

Fig 1: Dynamic Radar Cruise Control System Diagram (1 Of 2)
G05750585Courtesy of © TOYOTA, LICENSE AGREEMENT TMS1002
Fig 2: Dynamic Radar Cruise Control System Diagram (2 Of 2)
G05750586Courtesy of © TOYOTA, LICENSE AGREEMENT TMS1002

Communication Table 

COMMUNICATION REFERENCE CHART

Sender Receiver Signal Line
ECM Distance Control ECU
  • A/T transmission signal
  • Cruise control operation signal Accelerator pedal idle signal
  • Set vehicle distance signal
  • Brake demand response signal
  • Stored vehicle speed signal
  • Current vehicle speed signal
  • Cruise control switch signal
  • Brake control operation signal
  • Cruise control demand torque signal
  • Dynamic radar cruise designation signal
  • Brake control interrupting signal
  • Cruise control demand opening angle signal
  • Steering pad switch (Distance control switch) signal
CAN
Distance Control ECU ECM
  • Millimeter wave radar sensor beam axis deviation signal
  • Millimeter wave radar sensor malfunction signal
  • Dirt present on millimeter wave radar sensor signal
  • Bad weather detection signal
  • Communication error signal (from distance control ECU to millimeter wave radar sensor)
  • Communication error signal (from ECM to distance control ECU) Communication error signal (from skid control ECU to distance control ECU)
  • Yaw rate communication error signal
  • Steering angle sensor communication error signal
  • Distance control ECU voltage signal
  • Dynamic radar cruise designation response signal
  • Estimated vehicle speed signal
  • Vehicle-to-vehicle distance signal
  • Vehicle-to-vehicle distance control signal
  • Brake control demand signal
  • Throttle fully closed demand signal
  • Approach warning signal (Skid control buzzer demand signal)
  • Cruise target deceleration gradient signal
  • Vehicle-to-vehicle distance control acceleration signal
CAN
ECM Skid Control ECU
  • Cruise target deceleration gradient signal
  • Cruise target deceleration signal
  • Throttle fully closed demand signal
  • Brake control demand signal
  • Cruise control operation signal
CAN
Skid Control ECU Distance Control ECU
  • Wheel speed signal
  • Speed sensor power drop signal
  • Speed sensor condition signal
  • Yaw rate and acceleration sensor signal
  • Yaw rate and acceleration sensor zero point error signal
CAN
Skid Control ECU ECM
  • Brake component malfunction signal Brake control malfunction signal
  • Drive wheel slip signal
  • Cruise control cancel signal
  • Skid control buzzer malfunction signal
  • Communication logic error signal (from ECM to skid control ECU)
  • Brake demand response signal
  • Brake control interrupting signal
  • Brake control operation signal
CAN
Steering Angle Sensor Distance Control ECU
  • +B open circuit malfunction signal
  • Sensor malfunction signal
  • Steering angle signal
  • Sensor zero point signal
CAN
Yaw Rate and Acceleration Sensor Distance Control ECU
  • Yaw rate and acceleration sensor signal
  • Yaw rate and acceleration sensor voltage signal
CAN
ECM Combination Meter (Meter ECU)
  • Cruise control diagnosis signal (DTC)
  • Preceding vehicle detection signal
  • Approach warning signal
  • Vehicle-to-vehicle distance signal
  • Dirt present on millimeter wave radar sensor signal
  • Bad weather detection signal Vehicle-to-vehicle distance control signal
  • Vehicle-to-vehicle distance control check mode signal
  • Vehicle-to-vehicle distance control standby condition signal
  • Constant speed cruise signal
  • CRUISE indicator operation signal
  • Cruise control warning signal
  • Dynamic radar cruise warning signal
  • Cruise control vehicle speed signal
  • CAN
  • BEAN (Instrument Panel Bus)
Distance Control ECU Combination Meter (Meter ECU)
  • Millimeter wave radar sensor beam axis deviation signal
  • Vehicle-to-vehicle distance signal
  • Preceding vehicle detection signal
  • CAN
  • BEAN (Instrument Panel Bus)
Cowl Side Junction Block RH ECU ECM
  • Pattern select switch (ECT SNOW mode) signal
  • CAN
  • BEAN (Instrument Panel Bus)
Rain Sensor Distance Control ECU
  • HI operation signal
  • CAN
  • BEAN (Door Bus)
Windshield Wiper Switch Assembly Distance Control ECU
  • Turn switch signal
  • Windshield wiper switch position signal
  • CAN
  • BEAN (Steering Column Bus)
ECM TCM
  • Shift up/down request signal
CAN
TCM ECM
  • Shift up/down response
CAN