LEMON Manuals: Even more car manuals for everyone: 1960-2025
Home >> Lexus >> 2008 >> IS F >> Repair and Diagnosis >> Brakes >> Brakes Control Systems >> Brake Control / Dynamic Control Systems >> Vehicle Stability Control System >> VSC Warning Light Remains ON >> Wiring Diagram
April 5, 2026: LEMON Manuals is launched! Read the announcement.

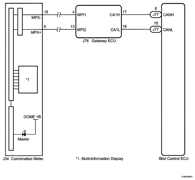
VSC Warning Light Remains ON: Wiring Diagram

Fig 1: Combination Meter Wiring Diagram
G05752649Courtesy of © TOYOTA, LICENSE AGREEMENT TMS1002