LEMON Manuals: Even more car manuals for everyone: 1960-2025
Home >> Lexus >> 2008 >> LS 460 V8-4.6L (1UR-FSE) >> Repair and Diagnosis >> Powertrain Management >> Computers and Control Systems >> Engine Control Module >> Testing and Inspection >> Component Tests and General Diagnostics
April 5, 2026: LEMON Manuals is launched! Read the announcement.

Component Tests and General Diagnostics








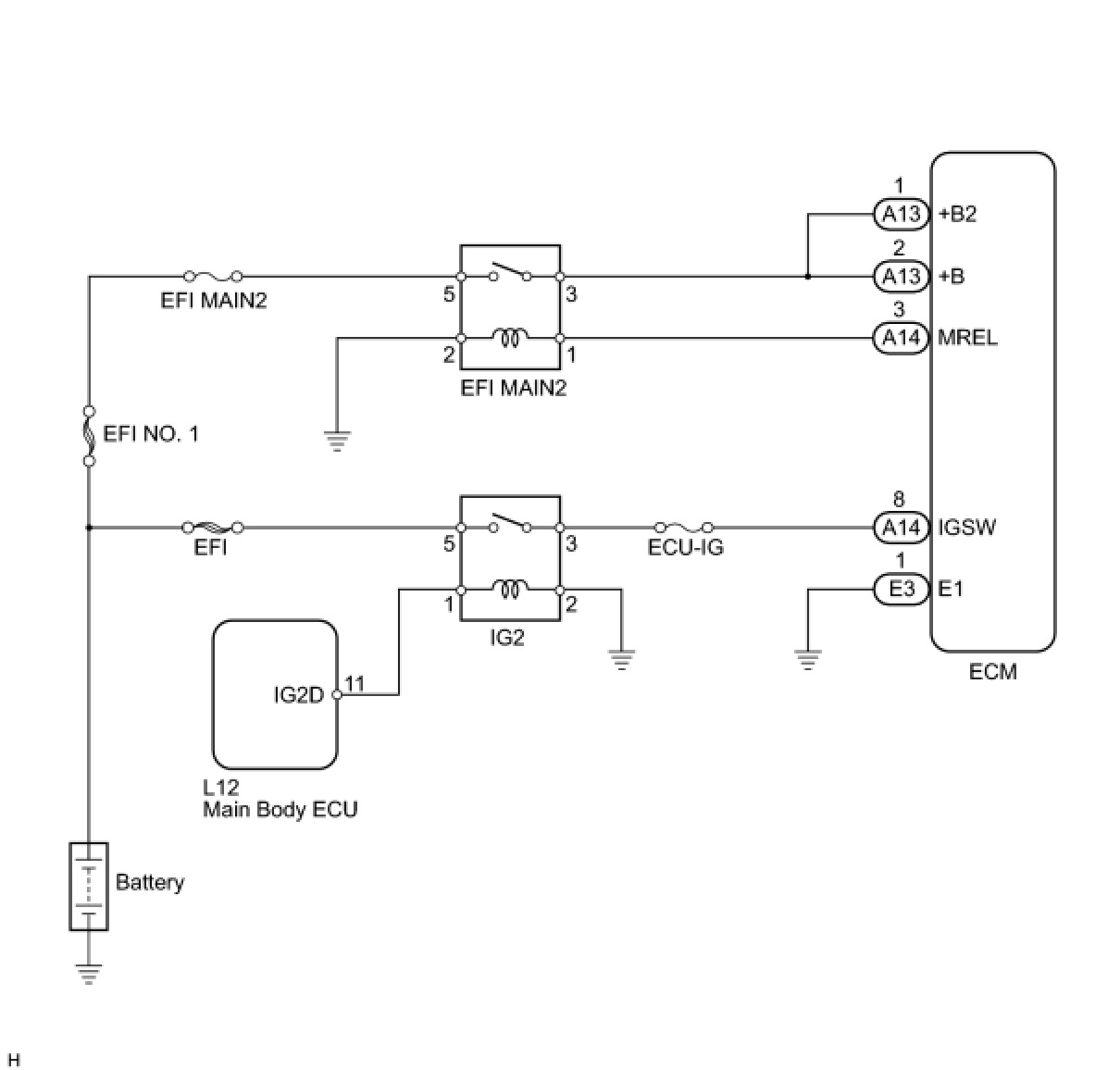
1UR-FSE ENGINE CONTROL SYSTEM: SFI SYSTEM: ECM Power Source Circuit

ECM Power Source Circuit

DESCRIPTION

When the engine switch is turned on (IG), the battery voltage is applied to terminal IGSW of the ECM. The ECM MREL output signal causes a current to flow to the coil, closing the contacts of the EFI relay (EFI MAIN2) and supplying power to terminal +B and +B2 of the ECM.
If the engine switch is turned off, the ECM holds the EFI relay (EFI MAIN2) ON for a maximum of 2 seconds to allow for the initial setting of the throttle valve.
When the engine switch is turned on (IG), voltage from the ECM's MREL terminal is applied to the EFI relay (EFI MAIN2). This causes the contacts of the EFI relay (EFI MAIN2) to close, which supplies power to terminal +B and +B2 of the ECM.

WIRING DIAGRAM





INSPECTION PROCEDURE

PROCEDURE

1. INSPECT ECM (+B, +B2 VOLTAGE)





(a) Turn the engine switch on (IG).
(b) Measure the voltage according to the value(s) in the table below.
Standard voltage:






OK -- PROCEED TO NEXT CIRCUIT INSPECTION SHOWN IN PROBLEM SYMPTOMS TABLE
NG -- Continue to next step.
2. CHECK HARNESS AND CONNECTOR (ECM - BODY GROUND)





(a) Disconnect the E3 ECM connector.
(b) Measure the resistance according to the value(s) in the table below.
Standard resistance (Check for open):






NG -- REPAIR OR REPLACE HARNESS OR CONNECTOR
OK -- Continue to next step.
3. INSPECT ECM (IGSW VOLTAGE)





(a) Turn the engine switch on (IG).
(b) Measure the voltage according to the value(s) in the table below.
Standard voltage:






OK -- INSPECT ECM (MREL VOLTAGE)
NG -- Continue to next step.
4. CHECK FUSE (ECU-IG)





(a) Remove the ECU-IG fuse from the engine room No. 2 junction block.
(b) Measure the resistance according to the value(s) in the table below.
Standard resistance:






NG -- CHECK FOR SHORT IN ALL HARNESSES AND CONNECTORS CONNECTED TO FUSE AND REPLACE FUSE
OK -- Continue to next step.
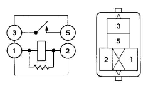
5. INSPECT IGNITION RELAY NO. 2 (IG2)





(a) Remove the IG2 relay from the engine room No. 2 junction block.
(b) Measure the resistance according to the value(s) in the table below.
Standard resistance:






NG -- REPLACE IGNITION RELAY NO. 2 (IG2)
OK -- GO TO SMART ACCESS SYSTEM WITH PUSH-BUTTON START
6. INSPECT ECM (MREL VOLTAGE)





(a) Turn the engine switch on (IG).
(b) Measure the voltage according to the value(s) in the table below.
Standard voltage:






NG -- REPLACE ECM
OK -- Continue to next step.
7. CHECK FUSE (EFI MAIN2)





(a) Remove the EFI MAIN2 fuse from the engine room No. 2 relay block.
(b) Measure the resistance according to the value(s) in the table below.
Standard resistance:






NG -- CHECK FOR SHORT IN ALL HARNESSES AND CONNECTORS CONNECTED TO FUSE AND REPLACE FUSE
OK -- Continue to next step.
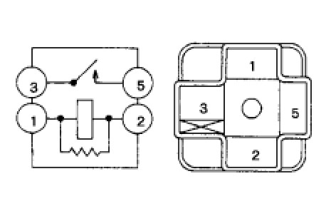
8. INSPECT EFI RELAY (EFI MAIN2)





(a) Remove the EFI MAIN2 relay from the engine room No. 2 relay block.
(b) Measure the resistance according to the value(s) in the table below.
Standard resistance:






NG -- REPLACE EFI RELAY (EFI MAIN2)
OK -- Continue to next step.
9. CHECK HARNESS AND CONNECTOR (EFI RELAY (EFI MAIN2) - ECM, BODY GROUND)





(a) Check the harness and the connectors between the integration relay and the ECM.
(1) Remove the EFI MAIN2 relay from the engine room No. 2 relay block.
(2) Disconnect the A14 ECM connector.
(3) Measure the resistance according to the value(s) in the table below.
Standard resistance (Check for open):






Standard resistance (Check for short):





(b) Check the harness and the connectors between the EFI MAIN2 relay and body ground.
(1) Remove the EFI MAIN2 relay from the engine room No. 2 relay block.
(2) Measure the resistance according to the value(s) in the table below.
Standard resistance (Check for open):






NG -- REPAIR OR REPLACE HARNESS OR CONNECTOR
OK -- CHECK AND REPAIR HARNESS OR CONNECTOR (TERMINAL +B OF ECM - BATTERY POSITIVE TERMINAL)