LEMON Manuals: Even more car manuals for everyone: 1960-2025
Home >> Lexus >> 2008 >> LX 570 >> Repair and Diagnosis >> Engine Performance >> System >> Engine Control System - System Descriptions And Testing, On-Vehicle Inspection, Removal And Installation >> Fuel Injector Circuit >> Wiring Diagram
April 5, 2026: LEMON Manuals is launched! Read the announcement.

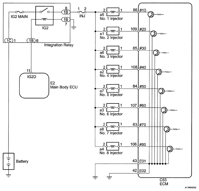
Fuel Injector Circuit: Wiring Diagram

Fig 1: Fuel Injector - Wiring Diagram
G05627930Courtesy of © TOYOTA, LICENSE AGREEMENT TMS1002