LEMON Manuals: Even more car manuals for everyone: 1960-2025
Home >> Lexus >> 2008 >> RX 350 AWD >> Repair and Diagnosis (Single Page) >> External Pages >> Different car >> Section 17 (Engine Control System) >> SFI System >> DTC P0100 Mass or Volume Air Flow Circuit; DTC P0102 Mass or Volume Air Flow Circuit Low Input; DTC P0103 Mass or Volume Air Flow Circuit High Input >> Wiring Diagram
April 5, 2026: LEMON Manuals is launched! Read the announcement.

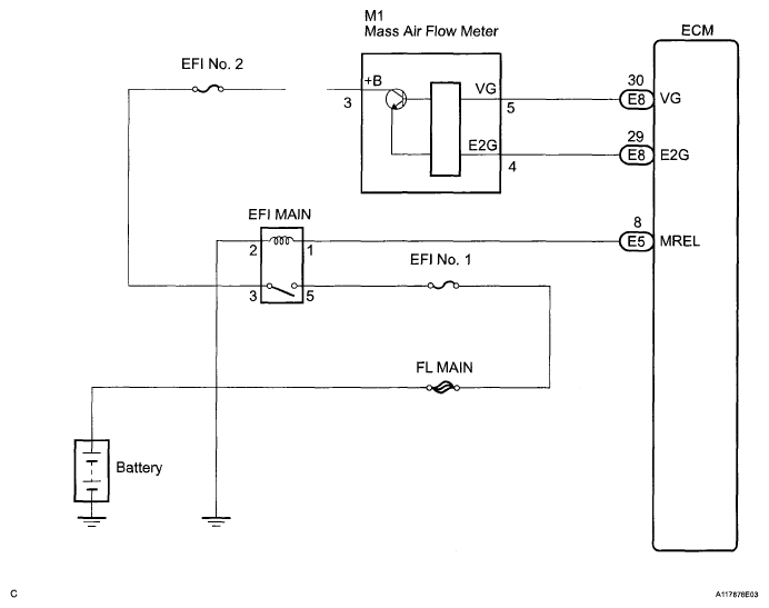
DTC P0100 Mass or Volume Air Flow Circuit; DTC P0102 Mass or Volume Air Flow Circuit Low Input; DTC P0103 Mass or Volume Air Flow Circuit High Input: Wiring Diagram

WARNING: This page is about a different car, the 2007 Lexus RX 350. However, it is still accessible from the selected car via links, so may be relevant.
Fig 1: Mass Or Volume Air Flow Circuit - Wiring Diagram
G05268020Courtesy of © TOYOTA, LICENSE AGREEMENT TMS1002