LEMON Manuals: Even more car manuals for everyone: 1960-2025
Home >> Lexus >> 2009 >> GS 450h >> Repair and Diagnosis >> Electrical >> Body Electrical >> OEM System Circuits >> Multiplex Communication System (BEAN) >> Notes
April 5, 2026: LEMON Manuals is launched! Read the announcement.

Multiplex Communication System (BEAN): Notes

Fig 1: Multiplex Communication System (BEAN) - Circuit Diagram (1 Of 5)
G07616921Courtesy of © TOYOTA, LICENSE AGREEMENT TMS1002
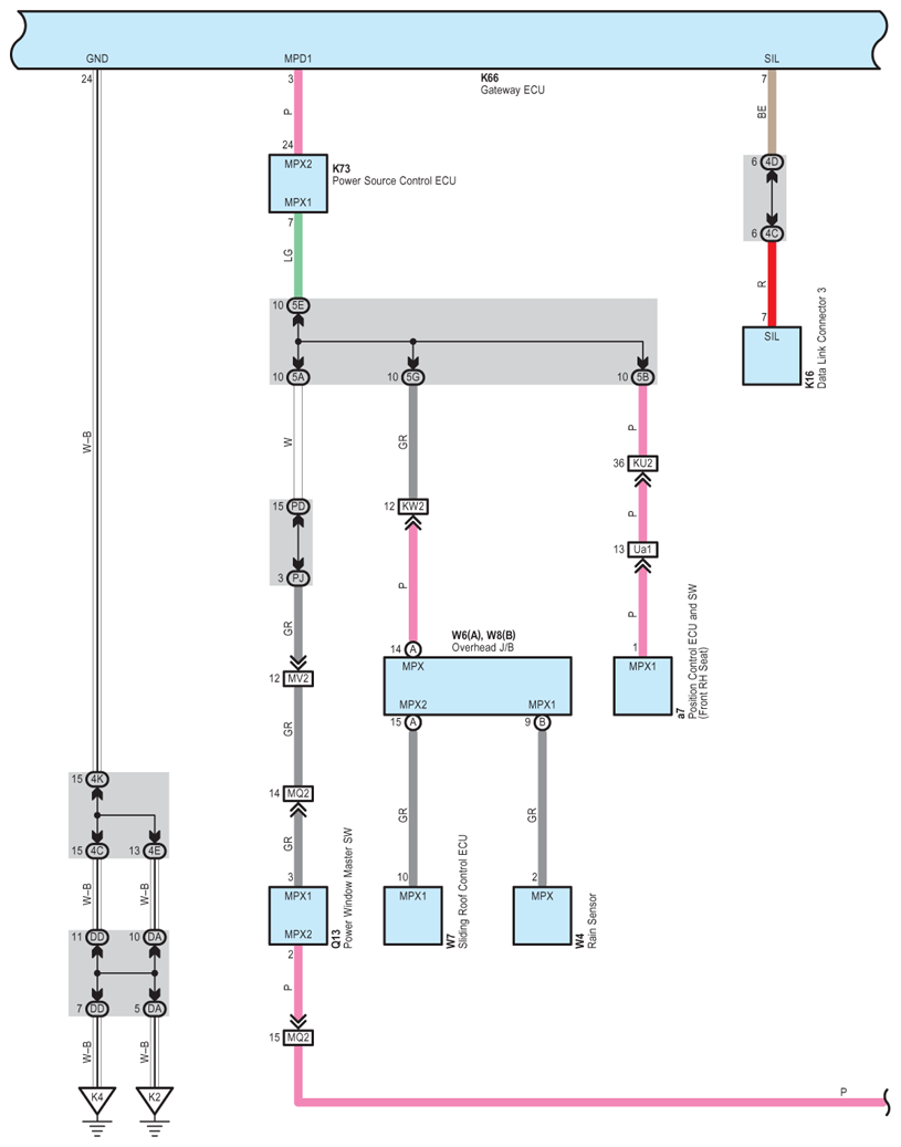
Fig 2: Multiplex Communication System (BEAN) - Circuit Diagram (2 Of 5)
G07616922Courtesy of © TOYOTA, LICENSE AGREEMENT TMS1002
Fig 3: Multiplex Communication System (BEAN) - Circuit Diagram (3 Of 5)
G07616923Courtesy of © TOYOTA, LICENSE AGREEMENT TMS1002
Fig 4: Multiplex Communication System (BEAN) - Circuit Diagram (4 Of 5)
G07616924Courtesy of © TOYOTA, LICENSE AGREEMENT TMS1002
Fig 5: Multiplex Communication System (BEAN) - Circuit Diagram (5 Of 5)
G07616925Courtesy of © TOYOTA, LICENSE AGREEMENT TMS1002