LEMON Manuals: Even more car manuals for everyone: 1960-2025
Home >> Lexus >> 2009 >> GX 470 >> Repair and Diagnosis >> Brakes >> Traction Control >> Vehicle Stability Control System (Diagnostics - Introduction) >> Vehicle Stability Control System >> System Diagram >> System Diagram
April 5, 2026: LEMON Manuals is launched! Read the announcement.

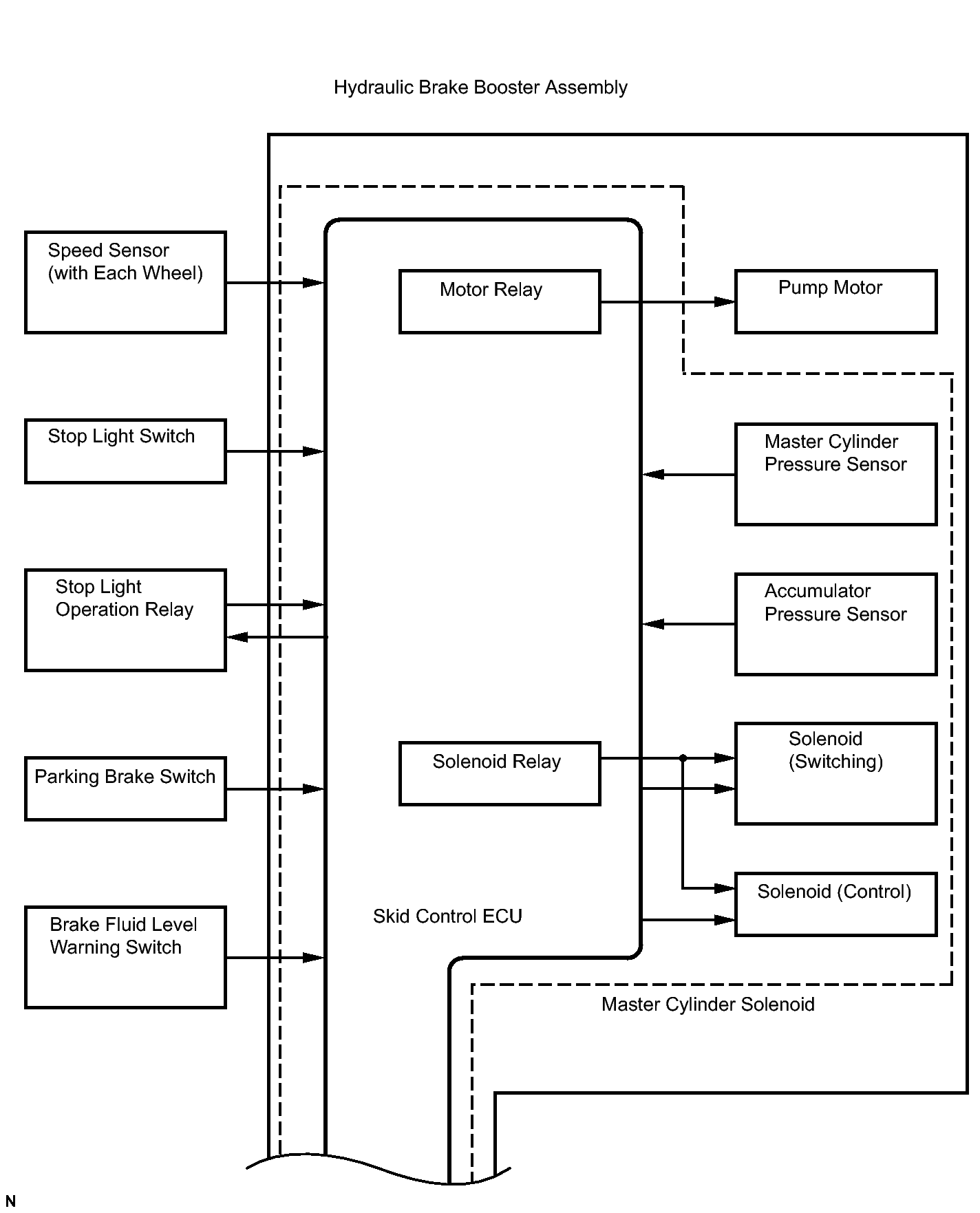
System Diagram

Fig 1: Identifying Vehicle Stability Control System Diagram (1 Of 2)
GTY112077Courtesy of © TOYOTA, LICENSE AGREEMENT TMS1002
Fig 2: Identifying Vehicle Stability Control System Diagram (2 Of 2)
GTY110573Courtesy of © TOYOTA, LICENSE AGREEMENT TMS1002
Transmitting ECU (Transmitter) Receiving ECU Signals Communication Method
ECM Skid control ECU Throttle position signal CAN communication system
ECM Skid control ECU Engine revolution signal CAN communication system
ECM Skid control ECU Accelerator pedal position signal CAN communication system
Skid control ECU ECM Yaw rate and acceleration signal CAN communication system
Skid control ECU ECM Steering angle signal CAN communication system
Skid control ECU ECM Engine torque request signal CAN communication system