LEMON Manuals: Even more car manuals for everyone: 1960-2025
Home >> Lexus >> 2009 >> IS 250 AWD >> Repair and Diagnosis >> External Pages >> Different car >> Section 161 (Emission Control System (Inspection)) >> Emission Control System >> System Diagram >> System Diagram
April 5, 2026: LEMON Manuals is launched! Read the announcement.

System Diagram

WARNING: This page is about a different car, the 2011 Toyota Avalon. However, it is still accessible from the selected car via links, so may be relevant.
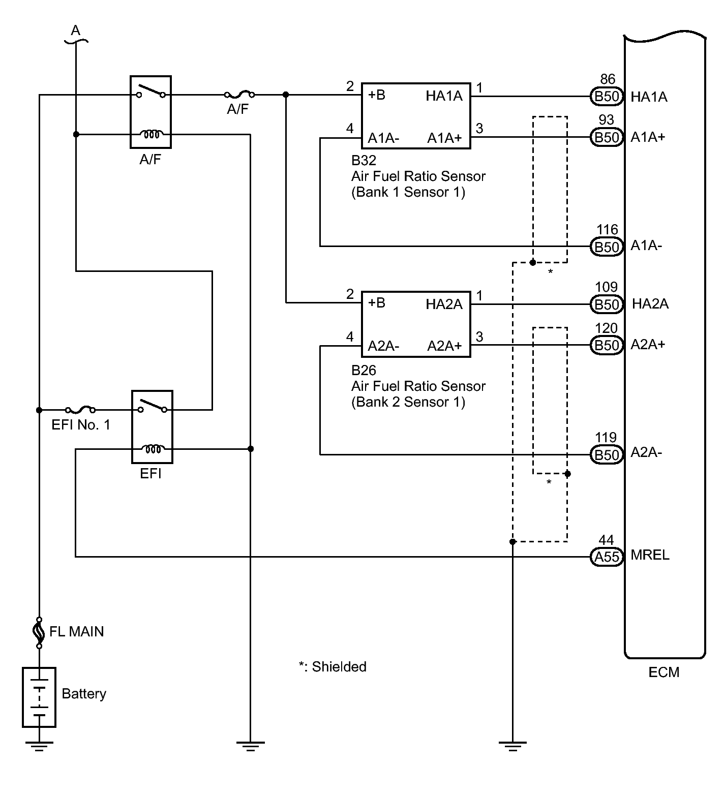
Fig 1: Emission Control System Diagram (1 Of 2)
GTY177057Courtesy of © TOYOTA, LICENSE AGREEMENT TMS1002
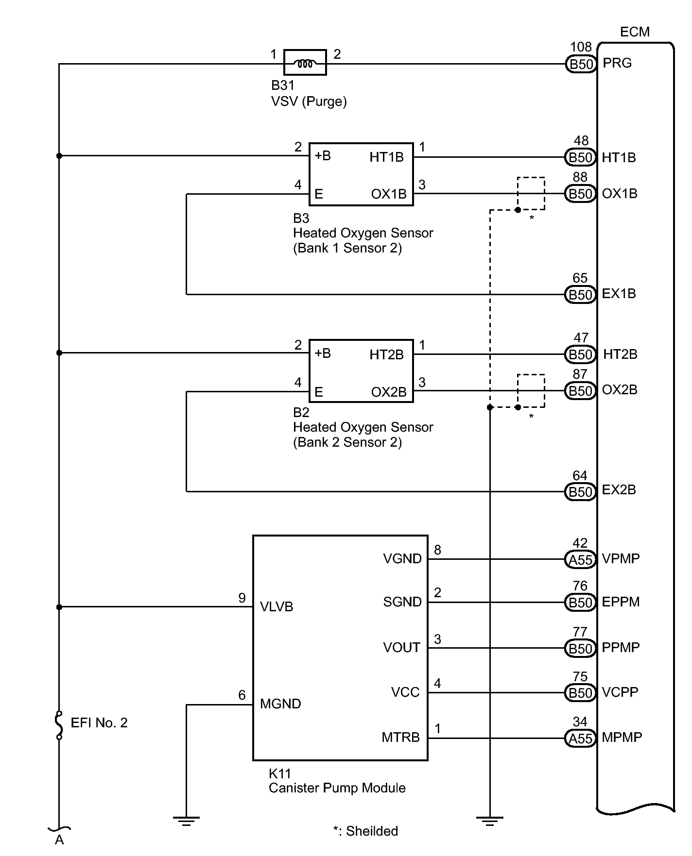
Fig 2: Emission Control System Diagram (2 Of 2)
GTY176076Courtesy of © TOYOTA, LICENSE AGREEMENT TMS1002