LEMON Manuals: Even more car manuals for everyone: 1960-2025
Home >> Lexus >> 2009 >> IS F >> Repair and Diagnosis >> Steering >> Steering Column >> Steering Lock System (Diagnostic Codes & Circuit Tests) >> Steering Lock System >> DTC B2788: IG2 Signal Malfunction >> Wiring Diagram
April 5, 2026: LEMON Manuals is launched! Read the announcement.

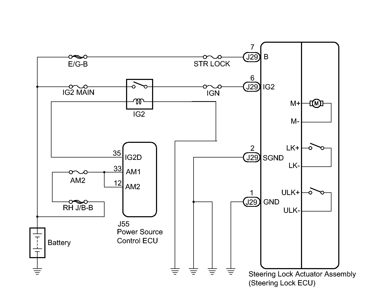
DTC B2788: IG2 Signal Malfunction: Wiring Diagram

Fig 1: Steering Lock Actuator - Wiring Diagram
GTY135911Courtesy of © TOYOTA, LICENSE AGREEMENT TMS1002