LEMON Manuals: Even more car manuals for everyone: 1960-2025
Home >> Lexus >> 2009 >> LS 460L AWD >> Repair and Diagnosis >> Body & Frame >> Mirrors >> Mirror >> Power Mirror Control System >> System Diagram
April 5, 2026: LEMON Manuals is launched! Read the announcement.

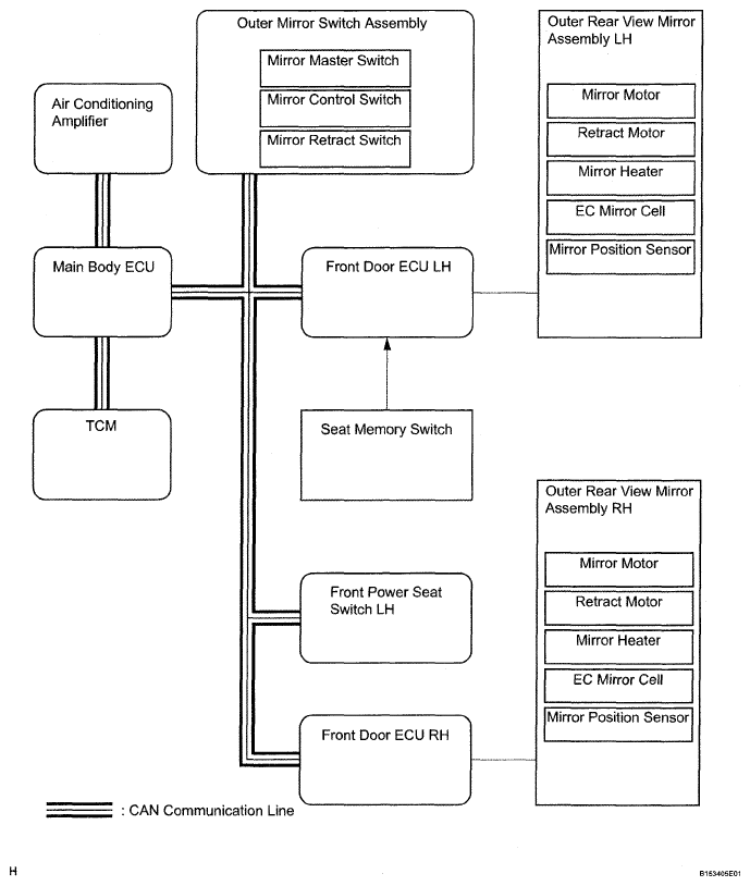
System Diagram

Fig 1: Power Mirror Control System Diagram
G04952257Courtesy of © TOYOTA, LICENSE AGREEMENT TMS1002

Communication Table: 

COMMUNICATION CHART

Sender Receiver Signal Line
Outer mirror switch assembly Front door ECU LH
  • LH mirror master switch signal
  • Mirror control switch signal (RIGHT)
  • Mirror control switch signal (LEFT)
  • Mirror control switch signal (UP)
  • Mirror control switch signal (DOWN)
  • Mirror retract switch signal
CAN
Front door ECU RH
  • RH mirror master switch signal
  • Mirror control switch signal(RIGHT)
  • Mirror control switch signal (LEFT)
  • Mirror control switch signal (UP)
  • Mirror control switch signal (DOWN)
  • Mirror retract switch signal
Air conditioning amplifier Front door ECU LH Mirror heater operation request signal
Front door ECU RH Mirror heater operation request signal
TCM Front door ECU LH Reverse signal
Front door ECU RH Reverse signal