LEMON Manuals: Even more car manuals for everyone: 1960-2025
Home >> Lexus >> 2009 >> LS 460L AWD >> Repair and Diagnosis >> Restraints >> Restraints Control Systems >> Seat Belt >> Power Shoulder Belt Anchorage System >> System Diagram
April 5, 2026: LEMON Manuals is launched! Read the announcement.

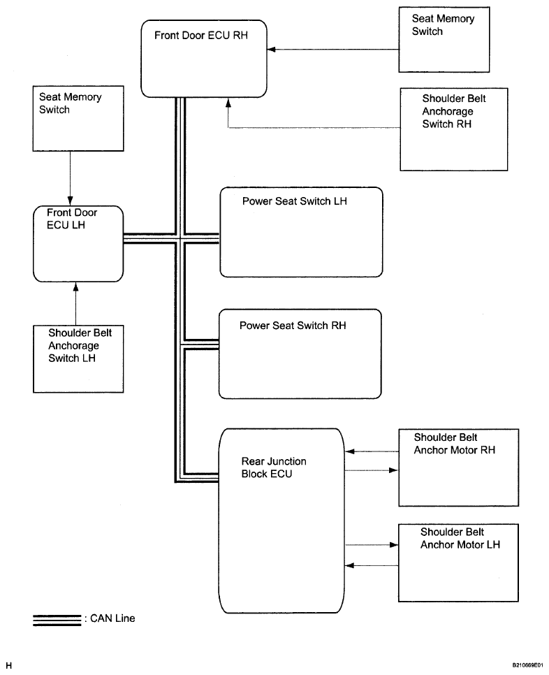
System Diagram

Fig 1: Power Shoulder Belt Anchorage System - System Diagram
G06188632Courtesy of © TOYOTA, LICENSE AGREEMENT TMS1002
SIGNAL REFERENCE

Sender Receiver Signal Line
Front Door ECU LH Rear Junction Block ECU Shoulder belt anchorage switch signal CAN
Front Door ECU RH Rear Junction Block ECU Shoulder belt anchorage switch signal CAN
Front Door ECU LH Power Seat Switch LH Seat memory switch signal CAN
Front Door ECU RH Power Seat Switch RH Seat memory switch signal CAN
Power Seat Switch LH Rear Junction Block ECU Memory signal CAN
Power Seat Switch RH Rear Junction Block ECU Memory signal CAN
Rear Junction Block ECU Power Seat Switch LH Shoulder belt sensor signal CAN
Rear Junction Block ECU Power Seat Switch RH Shoulder belt sensor signal CAN
Front Door ECU RH Rear Junction Block ECU Shoulder belt anchorage switch signal CAN
Front Door ECU LH Rear Junction Block ECU Shoulder belt anchorage switch signal CAN