LEMON Manuals: Even more car manuals for everyone: 1960-2025
Home >> Lexus >> 2009 >> SC 430 >> Repair and Diagnosis >> Engine Performance >> System >> Engine Control System (Diagnostic Codes (P0351-U0001) - Circuit Tests) >> SFI System >> DTC P2610: ECM / PCM Internal Engine Off Timer Performance >> Description
April 5, 2026: LEMON Manuals is launched! Read the announcement.

DTC P2610: ECM / PCM Internal Engine Off Timer Performance: Description

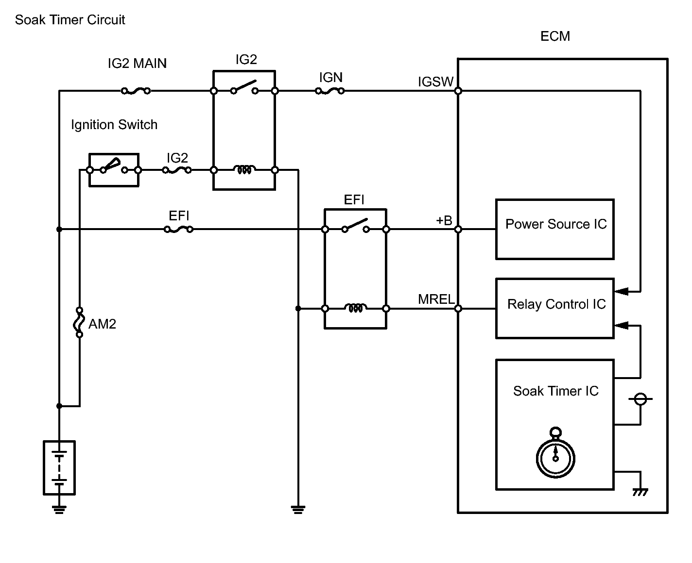
The soak timer is built into the ECM. To ensure that the Evaporative Emission (EVAP) monitor values will be accurate, the soak timer counts 5 hours (+-15 minutes) from when the ignition switch is turned OFF. This allows the fuel to cool down, which stabilizes the Fuel Tank Pressure (FTP). When approximately 5 hours have passed, the ECM activates and begins EVAP system monitor.

Fig 1: Soak Timer Circuit Diagram
GTY143343Courtesy of © TOYOTA, LICENSE AGREEMENT TMS1002