LEMON Manuals: Even more car manuals for everyone: 1960-2025
Home >> Lexus >> 2010 >> GS 450h >> Repair and Diagnosis >> Electrical >> Body Electrical >> OEM System Circuits >> Multiplex Communication System (BEAN) >> Notes
April 5, 2026: LEMON Manuals is launched! Read the announcement.

Multiplex Communication System (BEAN): Notes

Fig 1: Multiplex Communication System (BEAN) - Wiring Diagram (1 Of 5)
G07557784Courtesy of © TOYOTA, LICENSE AGREEMENT TMS1002
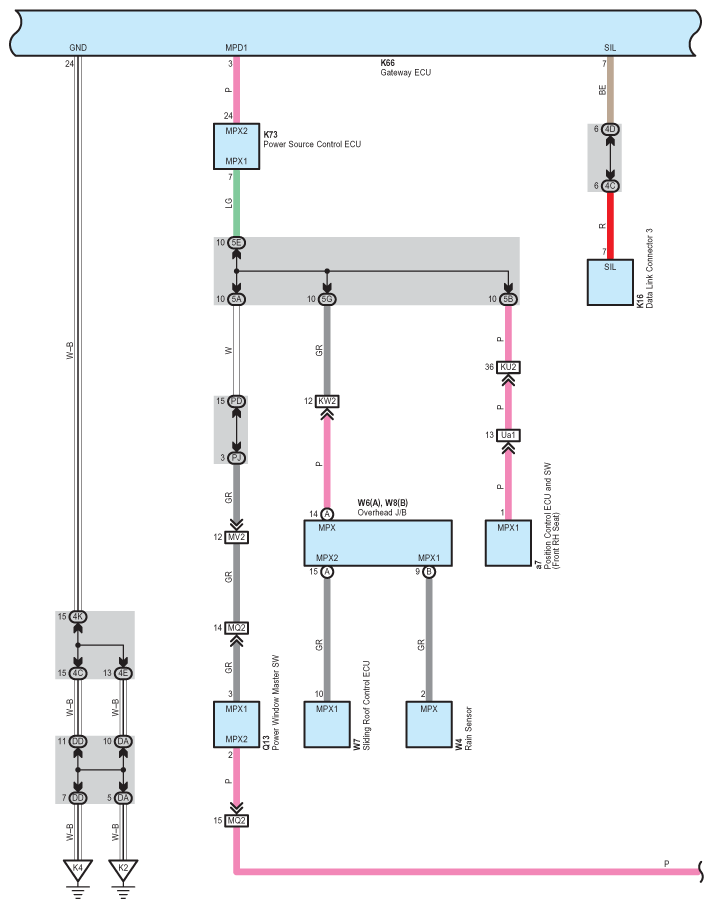
Fig 2: Multiplex Communication System (BEAN) - Wiring Diagram (2 Of 5)
G07557785Courtesy of © TOYOTA, LICENSE AGREEMENT TMS1002
Fig 3: Multiplex Communication System (BEAN) - Wiring Diagram (3 Of 5)
G07557786Courtesy of © TOYOTA, LICENSE AGREEMENT TMS1002
Fig 4: Multiplex Communication System (BEAN) - Wiring Diagram (4 Of 5)
G07557787Courtesy of © TOYOTA, LICENSE AGREEMENT TMS1002
Fig 5: Multiplex Communication System (BEAN) - Wiring Diagram (5 Of 5)
G07557788Courtesy of © TOYOTA, LICENSE AGREEMENT TMS1002