LEMON Manuals: Even more car manuals for everyone: 1960-2025
Home >> Lexus >> 2010 >> GX 460 >> Repair and Diagnosis >> Electrical >> Body Electrical >> OEM System Circuits >> Kinetic Dynamic Suspension System >> Notes
April 5, 2026: LEMON Manuals is launched! Read the announcement.

Kinetic Dynamic Suspension System: Notes

Fig 1: Kinetic Dynamic Suspension System - Circuit Diagram (1 Of 4)
G07579403Courtesy of © TOYOTA, LICENSE AGREEMENT TMS1002
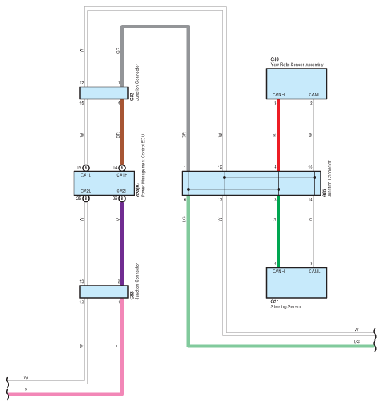
Fig 2: Kinetic Dynamic Suspension System - Circuit Diagram (2 Of 4)
G07579404Courtesy of © TOYOTA, LICENSE AGREEMENT TMS1002
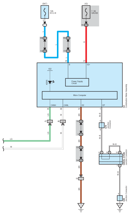
Fig 3: Kinetic Dynamic Suspension System - Circuit Diagram (3 Of 4)
G07579405Courtesy of © TOYOTA, LICENSE AGREEMENT TMS1002
Fig 4: Kinetic Dynamic Suspension System - Circuit Diagram (4 Of 4)
G07579406Courtesy of © TOYOTA, LICENSE AGREEMENT TMS1002