LEMON Manuals: Even more car manuals for everyone: 1960-2025
Home >> Lexus >> 2010 >> RX 350 FWD >> Repair and Diagnosis >> Electrical >> Body Electrical >> OEM System Circuits >> Multiplex Communication System (AVC-LAN) >> Notes
April 5, 2026: LEMON Manuals is launched! Read the announcement.

Multiplex Communication System (AVC-LAN): Notes

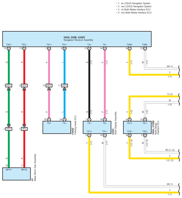
Fig 1: Multiplex Communication System (AVC-LAN) - Circuit Diagram (1 Of 2)
G07573742Courtesy of © TOYOTA, LICENSE AGREEMENT TMS1002
Fig 2: Multiplex Communication System (AVC-LAN) - Circuit Diagram (2 Of 2)
G07573743Courtesy of © TOYOTA, LICENSE AGREEMENT TMS1002