LEMON Manuals: Even more car manuals for everyone: 1960-2025
Home >> Lexus >> 2010 >> RX 450h 3.5 C >> Repair and Diagnosis >> Electrical >> Body Electrical >> OEM System Circuits >> Audio System (w/ LEXUS Navigation System), LEXUS Navigation System and Parking Assist (Rear View Monitor w/ LEXUS Navigation System) >> Notes
April 5, 2026: LEMON Manuals is launched! Read the announcement.

Audio System (w/ LEXUS Navigation System), LEXUS Navigation System and Parking Assist (Rear View Monitor w/ LEXUS Navigation System): Notes

Fig 1: Audio System (W/ Lexus Navigation System), Lexus Navigation System And Parking Assist (Rear View Monitor W/ Lexus Navigation System) - Circuit Diagram (1 Of 23)
G07574568Courtesy of © TOYOTA, LICENSE AGREEMENT TMS1002
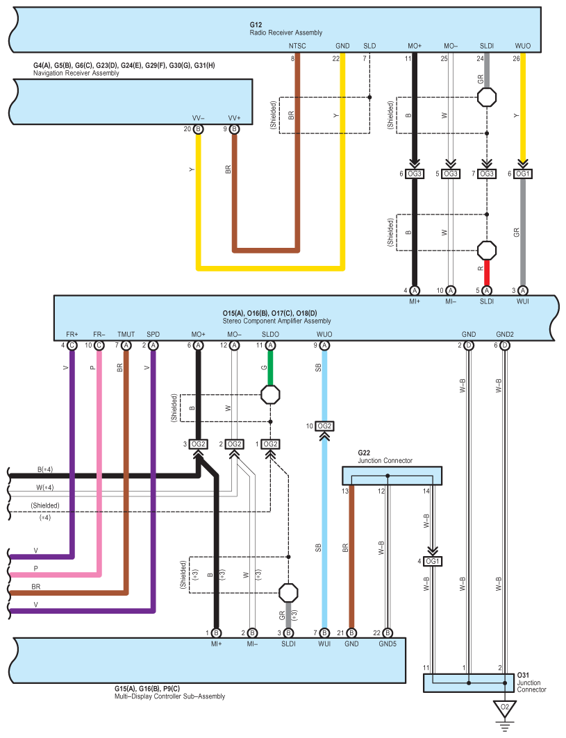
Fig 2: Audio System (W/ Lexus Navigation System), Lexus Navigation System And Parking Assist (Rear View Monitor W/ Lexus Navigation System) - Circuit Diagram (2 Of 23)
G07574569Courtesy of © TOYOTA, LICENSE AGREEMENT TMS1002
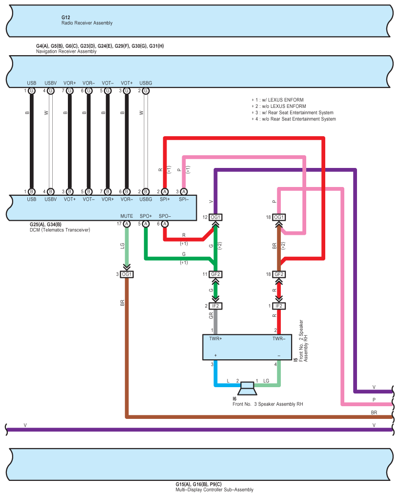
Fig 3: Audio System (W/ Lexus Navigation System), Lexus Navigation System And Parking Assist (Rear View Monitor W/ Lexus Navigation System) - Circuit Diagram (3 Of 23)
G07574570Courtesy of © TOYOTA, LICENSE AGREEMENT TMS1002
Fig 4: Audio System (W/ Lexus Navigation System), Lexus Navigation System And Parking Assist (Rear View Monitor W/ Lexus Navigation System) - Circuit Diagram (4 Of 23)
G07574571Courtesy of © TOYOTA, LICENSE AGREEMENT TMS1002
Fig 5: Audio System (W/ Lexus Navigation System), Lexus Navigation System And Parking Assist (Rear View Monitor W/ Lexus Navigation System) - Circuit Diagram (5 Of 23)
G07574572Courtesy of © TOYOTA, LICENSE AGREEMENT TMS1002
Fig 6: Audio System (W/ Lexus Navigation System), Lexus Navigation System And Parking Assist (Rear View Monitor W/ Lexus Navigation System) - Circuit Diagram (6 Of 23)
G07574573Courtesy of © TOYOTA, LICENSE AGREEMENT TMS1002
Fig 7: Audio System (W/ Lexus Navigation System), Lexus Navigation System And Parking Assist (Rear View Monitor W/ Lexus Navigation System) - Circuit Diagram (7 Of 23)
G07574574Courtesy of © TOYOTA, LICENSE AGREEMENT TMS1002
Fig 8: Audio System (W/ Lexus Navigation System), Lexus Navigation System And Parking Assist (Rear View Monitor W/ Lexus Navigation System) - Circuit Diagram (8 Of 23)
G07574575Courtesy of © TOYOTA, LICENSE AGREEMENT TMS1002
Fig 9: Audio System (W/ Lexus Navigation System), Lexus Navigation System And Parking Assist (Rear View Monitor W/ Lexus Navigation System) - Circuit Diagram (9 Of 23)
G07574576Courtesy of © TOYOTA, LICENSE AGREEMENT TMS1002
Fig 10: Audio System (W/ Lexus Navigation System), Lexus Navigation System And Parking Assist (Rear View Monitor W/ Lexus Navigation System) - Circuit Diagram (10 Of 23)
G07574577Courtesy of © TOYOTA, LICENSE AGREEMENT TMS1002
Fig 11: Audio System (W/ Lexus Navigation System), Lexus Navigation System And Parking Assist (Rear View Monitor W/ Lexus Navigation System) - Circuit Diagram (11 Of 23)
G07574578Courtesy of © TOYOTA, LICENSE AGREEMENT TMS1002
Fig 12: Audio System (W/ Lexus Navigation System), Lexus Navigation System And Parking Assist (Rear View Monitor W/ Lexus Navigation System) - Circuit Diagram (12 Of 23)
G07574579Courtesy of © TOYOTA, LICENSE AGREEMENT TMS1002
Fig 13: Audio System (W/ Lexus Navigation System), Lexus Navigation System And Parking Assist (Rear View Monitor W/ Lexus Navigation System) - Circuit Diagram (13 Of 23)
G07574580Courtesy of © TOYOTA, LICENSE AGREEMENT TMS1002
Fig 14: Audio System (W/ Lexus Navigation System), Lexus Navigation System And Parking Assist (Rear View Monitor W/ Lexus Navigation System) - Circuit Diagram (14 Of 23)
G07574581Courtesy of © TOYOTA, LICENSE AGREEMENT TMS1002
Fig 15: Audio System (W/ Lexus Navigation System), Lexus Navigation System And Parking Assist (Rear View Monitor W/ Lexus Navigation System) - Circuit Diagram (15 Of 23)
G07574582Courtesy of © TOYOTA, LICENSE AGREEMENT TMS1002
Fig 16: Audio System (W/ Lexus Navigation System), Lexus Navigation System And Parking Assist (Rear View Monitor W/ Lexus Navigation System) - Circuit Diagram (16 Of 23)
G07574583Courtesy of © TOYOTA, LICENSE AGREEMENT TMS1002
Fig 17: Audio System (W/ Lexus Navigation System), Lexus Navigation System And Parking Assist (Rear View Monitor W/ Lexus Navigation System) - Circuit Diagram (17 Of 23)
G07574584Courtesy of © TOYOTA, LICENSE AGREEMENT TMS1002
Fig 18: Audio System (W/ Lexus Navigation System), Lexus Navigation System And Parking Assist (Rear View Monitor W/ Lexus Navigation System) - Circuit Diagram (18 Of 23)
G07574585Courtesy of © TOYOTA, LICENSE AGREEMENT TMS1002
Fig 19: Audio System (W/ Lexus Navigation System), Lexus Navigation System And Parking Assist (Rear View Monitor W/ Lexus Navigation System) - Circuit Diagram (19 Of 23)
G07574586Courtesy of © TOYOTA, LICENSE AGREEMENT TMS1002
Fig 20: Audio System (W/ Lexus Navigation System), Lexus Navigation System And Parking Assist (Rear View Monitor W/ Lexus Navigation System) - Circuit Diagram (20 Of 23)
G07574587Courtesy of © TOYOTA, LICENSE AGREEMENT TMS1002
Fig 21: Audio System (W/ Lexus Navigation System), Lexus Navigation System And Parking Assist (Rear View Monitor W/ Lexus Navigation System) - Circuit Diagram (21 Of 23)
G07574588Courtesy of © TOYOTA, LICENSE AGREEMENT TMS1002
Fig 22: Audio System (W/ Lexus Navigation System), Lexus Navigation System And Parking Assist (Rear View Monitor W/ Lexus Navigation System) - Circuit Diagram (22 Of 23)
G07574589Courtesy of © TOYOTA, LICENSE AGREEMENT TMS1002
Fig 23: Audio System (W/ Lexus Navigation System), Lexus Navigation System And Parking Assist (Rear View Monitor W/ Lexus Navigation System) - Circuit Diagram (23 Of 23)
G07574590Courtesy of © TOYOTA, LICENSE AGREEMENT TMS1002