LEMON Manuals: Even more car manuals for everyone: 1960-2025
Home >> Lexus >> 2010 >> RX 450h AWD V6-3.5L (2GR-FXE) Hybrid >> Repair and Diagnosis >> Powertrain Management >> Relays and Modules - Powertrain Management >> Relays and Modules - Computers and Control Systems >> Engine Control Module >> Testing and Inspection >> Component Tests and General Diagnostics >> From 08/2009
April 5, 2026: LEMON Manuals is launched! Read the announcement.

From 08/2009





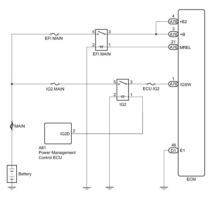
2GR-FXE ENGINE CONTROL: SFI SYSTEM: ECM Power Source Circuit
- ECM Power Source Circuit

DESCRIPTION

When the power switch is turned on (IG), the battery voltage is applied to IGSW of the ECM. The output signal from the MREL terminal of the ECM causes a current to flow to the coil, closing the contact of the EFI MAIN relay and supplying power to terminals +B and +B2 of the ECM.

WIRING DIAGRAM





INSPECTION PROCEDURE

NOTICE:
Inspect the fuses for circuits related to this system before performing the following inspection procedure.

PROCEDURE

1. CHECK HARNESS AND CONNECTOR (ECM - BODY GROUND)

(a) Disconnect the ECM connector.





(b) Measure the resistance according to the value(s) in the table below.

Standard Resistance:





Text in Illustration





(c) Reconnect the ECM connector.

NG -- REPAIR OR REPLACE HARNESS OR CONNECTOR (ECM - BODY GROUND)
OK -- Continue to next step.

2. INSPECT ECM (IGSW VOLTAGE)

(a) Disconnect the ECM connector.





(b) Turn the power switch on (IG).

(c) Measure the voltage according to the value(s) in the table below.

Standard Voltage:





Text in Illustration





(d) Reconnect the ECM connector.

NG -- INSPECT RELAY (IG2 RELAY)
OK -- Continue to next step.

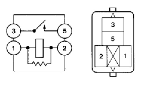
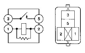
3. INSPECT RELAY (EFI MAIN RELAY)

(a) Remove the EFI MAIN relay from the engine room relay block.





(b) Measure the resistance according to the value(s) in the table below.

Standard Resistance:





(c) Reinstall the EFI MAIN relay relay.

NG -- REPLACE RELAY (EFI MAIN RELAY)
OK -- Continue to next step.

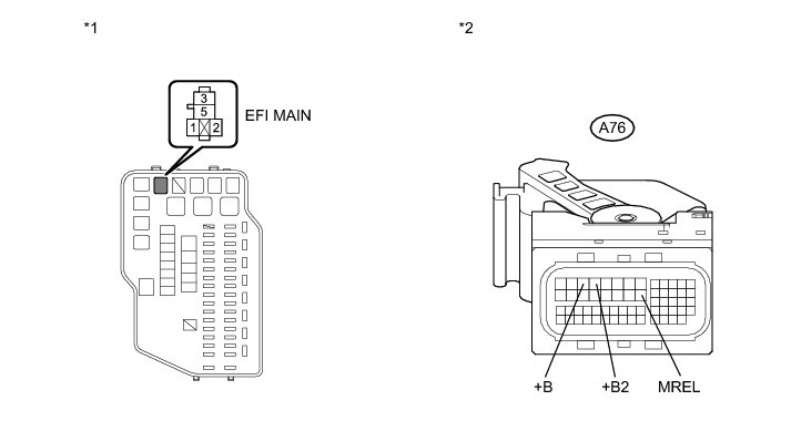
4. CHECK HARNESS AND CONNECTOR (EFI MAIN RELAY - ECM)

(a) Remove the EFI MAIN relay from the engine room relay block.





(b) Disconnect the ECM connector.

(c) Measure the resistance according to the value(s) in the table below.

Standard Resistance (Check for Open):





Standard Resistance (Check for Short):





Text in Illustration





(d) Reconnect the ECM connector.

(e) Reinstall the EFI MAIN relay.

NG -- REPAIR OR REPLACE HARNESS OR CONNECTOR (EFI MAIN RELAY - ECM)
OK -- Continue to next step.

5. CHECK HARNESS AND CONNECTOR (BATTERY - EFI MAIN RELAY)

(a) Remove the EFI MAIN relay from the engine room relay block.





(b) Disconnect the cable from the negative (-) battery terminal.

(c) Disconnect the cable from the positive (+) battery terminal.

(d) Measure the resistance according to the value(s) in the table below.

Standard Resistance (Check for Open):





Standard Resistance (Check for Short):





Text in Illustration





(e) Reinstall the EFI MAIN relay.

(f) Reconnect the cable to the positive (+) battery terminal.

(g) Reconnect the cable to the negative (-) battery terminal.

NG -- REPAIR OR REPLACE HARNESS OR CONNECTOR (BATTERY - EFI MAIN RELAY)
OK -- Continue to next step.

6. CHECK HARNESS AND CONNECTOR (EFI MAIN RELAY - BODY GROUND)

(a) Remove the EFI MAIN relay from the engine room relay block.





(b) Measure the resistance according to the value(s) in the table below.

Standard Resistance (Check for Open):





Text in Illustration





(c) Reinstall the EFI MAIN relay.

NG -- REPAIR OR REPLACE HARNESS OR CONNECTOR (EFI MAIN RELAY - BODY GROUND)

OK -- PROCEED TO NEXT SUSPECTED AREA SHOWN IN PROBLEM SYMPTOMS TABLE Symptom Related Diagnostic Procedures

7. INSPECT RELAY (IG2 RELAY)

(a) Remove the IG2 relay from the engine room relay block.





(b) Measure the resistance according to the value(s) in the table below.

Standard Resistance:





(c) Reinstall the IG2 relay.

NG -- REPLACE RELAY (IG2 RELAY)
OK -- Continue to next step.

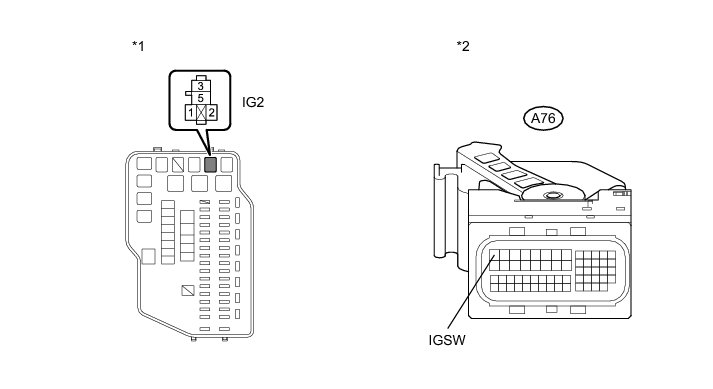
8. CHECK HARNESS AND CONNECTOR (IG2 RELAY - ECM)

(a) Remove the IG2 relay from the engine room relay block.





(b) Disconnect the ECM connector.

(c) Measure the resistance according to the value(s) in the table below.

Standard Resistance (Check for Open):





Standard Resistance (Check for Short):





Text in Illustration





(d) Reinstall the IG2 relay.

(e) Reconnect the ECM connector.

NG -- REPAIR OR REPLACE HARNESS OR CONNECTOR (IG2 RELAY - ECM)
OK -- Continue to next step.

9. CHECK HARNESS AND CONNECTOR (IG2 RELAY POWER SOURCE)

(a) Remove the IG2 relay from the engine room relay block.





(b) Measure the voltage according to the value(s) in the table below.

Standard Voltage:





Text in Illustration





(c) Reinstall the IG2 relay.

NG -- REPAIR OR REPLACE HARNESS OR CONNECTOR (IG2 RELAY - BATTERY)
OK -- Continue to next step.

10. CHECK HARNESS AND CONNECTOR (IG2 RELAY - BODY GROUND)

(a) Remove the IG2 relay from the engine room relay block.





(b) Measure the resistance according to the value(s) in the table below.

Standard Resistance (Check for Open):





Text in Illustration





(c) Reinstall the IG2 relay.

NG -- REPAIR OR REPLACE HARNESS OR CONNECTOR (IG2 RELAY - BODY GROUND)
OK -- Continue to next step.

11. CHECK HARNESS AND CONNECTOR (IG2 RELAY - POWER MANAGEMENT CONTROL ECU)

(a) Disconnect the power management control ECU connector.





(b) Remove the IG2 relay from the engine room relay block.

(c) Measure the resistance according to the value(s) in the table below.

Standard Resistance (Check for Open):





Standard Resistance (Check for Short):





Text in Illustration





(d) Reconnect the power management control ECU connector.

(e) Reinstall the IG2 relay.

NG -- REPAIR OR REPLACE HARNESS OR CONNECTOR (IG2 RELAY - POWER MANAGEMENT CONTROL ECU)

OK -- GO TO SMART ACCESS SYSTEM WITH PUSH-BUTTON START How To Proceed With Troubleshooting