LEMON Manuals: Even more car manuals for everyone: 1960-2025
Home >> Lexus >> 2011 >> CT 200h >> Repair and Diagnosis >> Electrical >> Body Electrical >> OEM System Circuits >> EPS >> Notes
April 5, 2026: LEMON Manuals is launched! Read the announcement.

OEM System Circuits: EPS: Notes

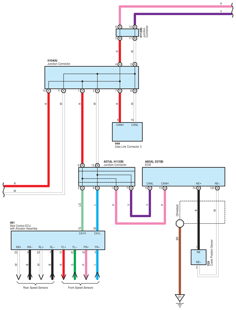
Fig 1: EPS - Wiring Diagram (1 Of 3)
G07777089Courtesy of © TOYOTA, LICENSE AGREEMENT TMS1002
Fig 2: EPS - Wiring Diagram (2 Of 3)
G07777090Courtesy of © TOYOTA, LICENSE AGREEMENT TMS1002
Fig 3: EPS - Wiring Diagram (2 Of 3)
G07777091Courtesy of © TOYOTA, LICENSE AGREEMENT TMS1002