LEMON Manuals: Even more car manuals for everyone: 1960-2025
Home >> Lexus >> 2011 >> GX 460 >> Repair and Diagnosis >> Electrical >> Body Electrical >> OEM System Circuits >> LEXUS ENFORM or Safety Connect >> Notes
April 5, 2026: LEMON Manuals is launched! Read the announcement.

LEXUS ENFORM or Safety Connect: Notes

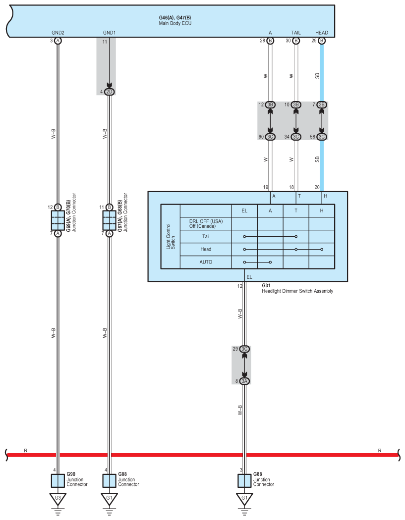
Fig 1: Lexus Enform/Safety Connect - Circuit Diagram (1 Of 6)
G07580753Courtesy of © TOYOTA, LICENSE AGREEMENT TMS1002
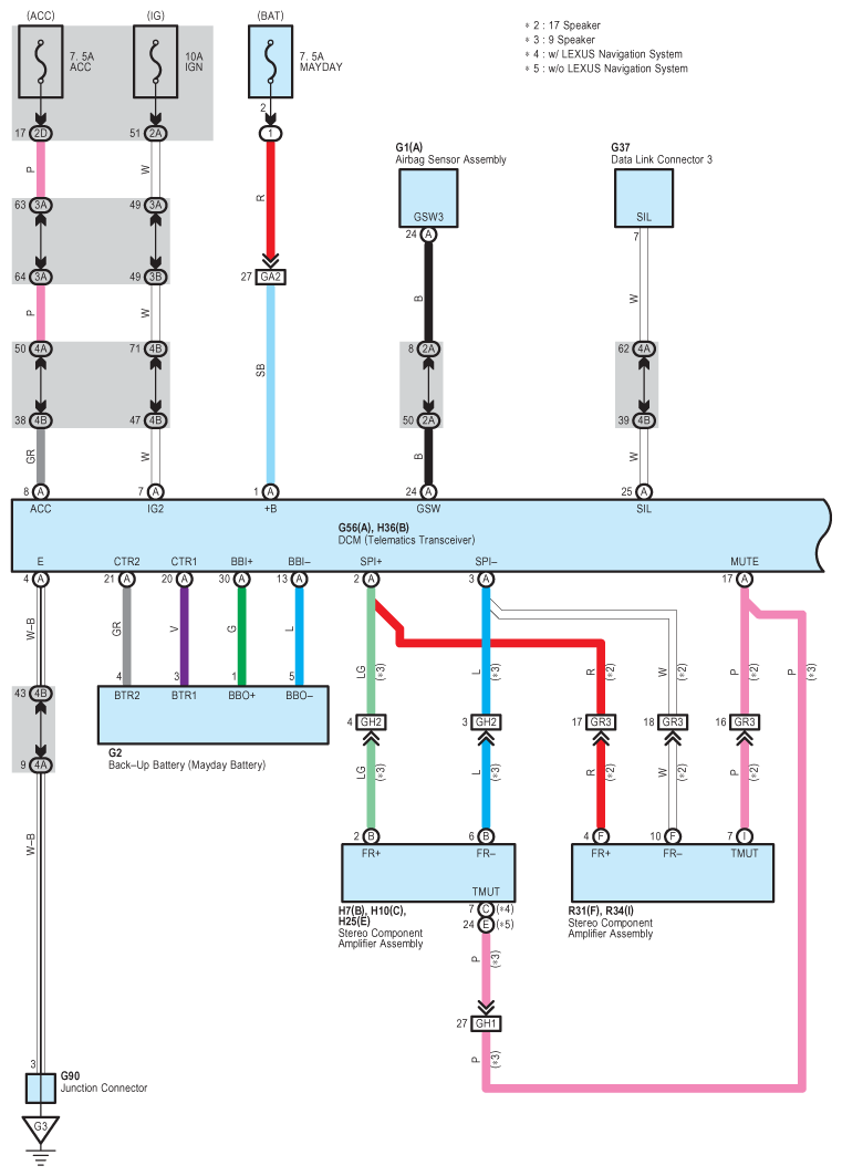
Fig 2: Lexus Enform/Safety Connect - Circuit Diagram (2 Of 6)
G07580754Courtesy of © TOYOTA, LICENSE AGREEMENT TMS1002
Fig 3: Lexus Enform/Safety Connect - Circuit Diagram (3 Of 6)
G07580755Courtesy of © TOYOTA, LICENSE AGREEMENT TMS1002
Fig 4: Lexus Enform/Safety Connect - Circuit Diagram (4 Of 6)
G07580756Courtesy of © TOYOTA, LICENSE AGREEMENT TMS1002
Fig 5: Lexus Enform/Safety Connect - Circuit Diagram (5 Of 6)
G07580757Courtesy of © TOYOTA, LICENSE AGREEMENT TMS1002
Fig 6: Lexus Enform/Safety Connect - Circuit Diagram (6 Of 6)
G07580758Courtesy of © TOYOTA, LICENSE AGREEMENT TMS1002