LEMON Manuals: Even more car manuals for everyone: 1960-2025
Home >> Lexus >> 2011 >> IS 250 Base, AWD >> Repair and Diagnosis (Single Page) >> External Pages >> Different car >> Section 107 (OEM System Circuits) >> Electronically Controlled Transmission and A/T Indicator (4GR-FSE) >> Notes
April 5, 2026: LEMON Manuals is launched! Read the announcement.

Electronically Controlled Transmission and A/T Indicator (4GR-FSE): Notes

WARNING: This page is about a different car, the 2010 Lexus IS 350 and 2010 Lexus IS 250. However, it is still accessible from the selected car via links, so may be relevant.
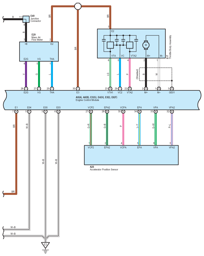
Fig 1: Electronically Controlled Transmission And A/T Indicator (4GR-FSE) - Circuit Diagram (1 Of 9)
G07559112Courtesy of © TOYOTA, LICENSE AGREEMENT TMS1002
Fig 2: Electronically Controlled Transmission And A/T Indicator (4GR-FSE) - Circuit Diagram (2 Of 9)
G07559113Courtesy of © TOYOTA, LICENSE AGREEMENT TMS1002
Fig 3: Electronically Controlled Transmission And A/T Indicator (4GR-FSE) - Circuit Diagram (3 Of 9)
G07559114Courtesy of © TOYOTA, LICENSE AGREEMENT TMS1002
Fig 4: Electronically Controlled Transmission And A/T Indicator (4GR-FSE) - Circuit Diagram (4 Of 9)
G07559115Courtesy of © TOYOTA, LICENSE AGREEMENT TMS1002
Fig 5: Electronically Controlled Transmission And A/T Indicator (4GR-FSE) - Circuit Diagram (5 Of 9)
G07559116Courtesy of © TOYOTA, LICENSE AGREEMENT TMS1002
Fig 6: Electronically Controlled Transmission And A/T Indicator (4GR-FSE) - Circuit Diagram (6 Of 9)
G07559117Courtesy of © TOYOTA, LICENSE AGREEMENT TMS1002
Fig 7: Electronically Controlled Transmission And A/T Indicator (4GR-FSE) - Circuit Diagram (7 Of 9)
G07559118Courtesy of © TOYOTA, LICENSE AGREEMENT TMS1002
Fig 8: Electronically Controlled Transmission And A/T Indicator (4GR-FSE) - Circuit Diagram (8 Of 9)
G07559119Courtesy of © TOYOTA, LICENSE AGREEMENT TMS1002
Fig 9: Electronically Controlled Transmission And A/T Indicator (4GR-FSE) - Circuit Diagram (9 Of 9)
G07559120Courtesy of © TOYOTA, LICENSE AGREEMENT TMS1002