LEMON Manuals: Even more car manuals for everyone: 1960-2025
Home >> Lexus >> 2011 >> IS 350C >> Repair and Diagnosis >> Engine Performance >> System >> Engine Control System (2GR-FSE) ( Diagnostic Codes & Circuit Tests) >> SFI System >> Circuit Tests >> EVAP System >> Wiring Diagram
April 5, 2026: LEMON Manuals is launched! Read the announcement.

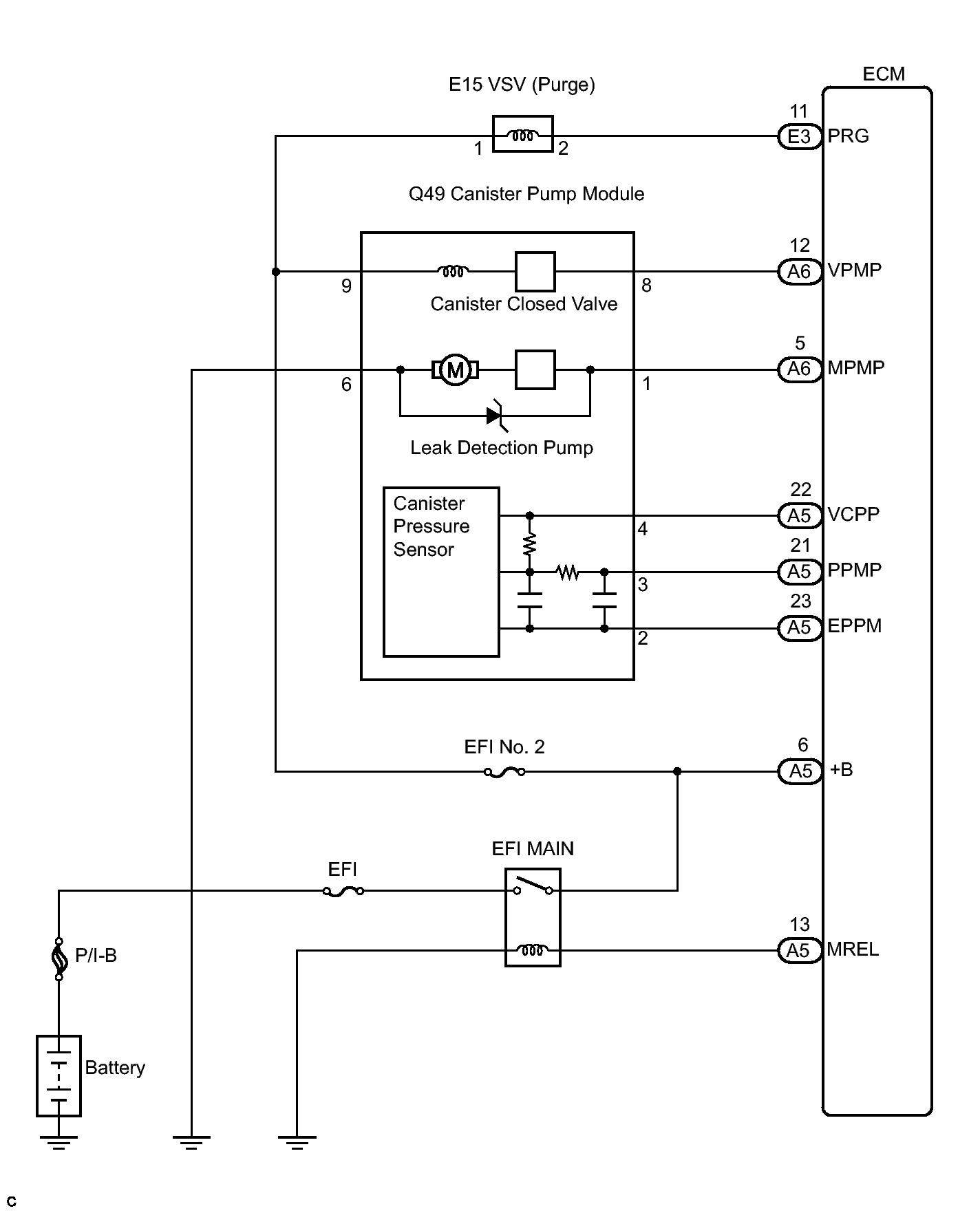
EVAP System: Wiring Diagram

Fig 1: Canister Pressure Sensor -- Wiring Diagram
GTY121367Courtesy of © TOYOTA, LICENSE AGREEMENT TMS1002