LEMON Manuals: Even more car manuals for everyone: 1960-2025
Home >> Lexus >> 2011 >> LX 570 >> Repair and Diagnosis >> Body & Frame >> Door Locks >> Smart Access System With Push-Button Start (For Start Function) (Diagnostic Codes & Circuit Tests) >> SMART ACCESS SYSTEM WITH PUSH-BUTTON START (for Start Function) >> Circuit Tests >> Engine does not Start (08/2010 - 08/2011) >> Wiring Diagram
April 5, 2026: LEMON Manuals is launched! Read the announcement.

Engine does not Start (08/2010 - 08/2011): Wiring Diagram

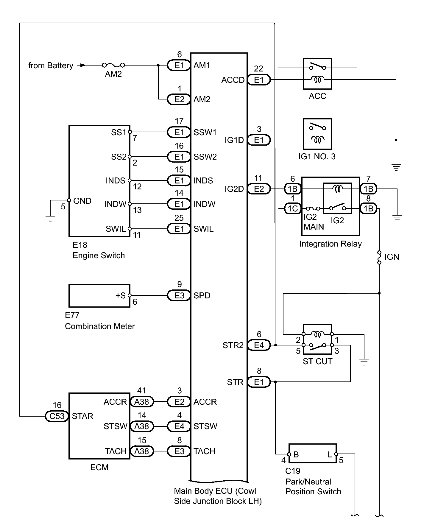
Fig 1: Identifying Engine - Wiring Diagram (1 Of 2)
GTY142499Courtesy of © TOYOTA, LICENSE AGREEMENT TMS1002
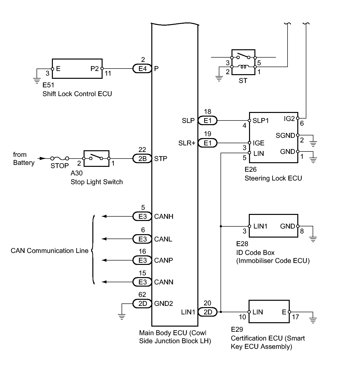
Fig 2: Identifying Engine - Wiring Diagram (2 Of 2)
GTY124257Courtesy of © TOYOTA, LICENSE AGREEMENT TMS1002