LEMON Manuals: Even more car manuals for everyone: 1960-2025
Home >> Lexus >> 2012 >> GX 460 >> Repair and Diagnosis >> Electrical >> Body Electrical >> OEM System Circuits >> Ignition >> Notes
April 5, 2026: LEMON Manuals is launched! Read the announcement.

OEM System Circuits: Ignition: Notes

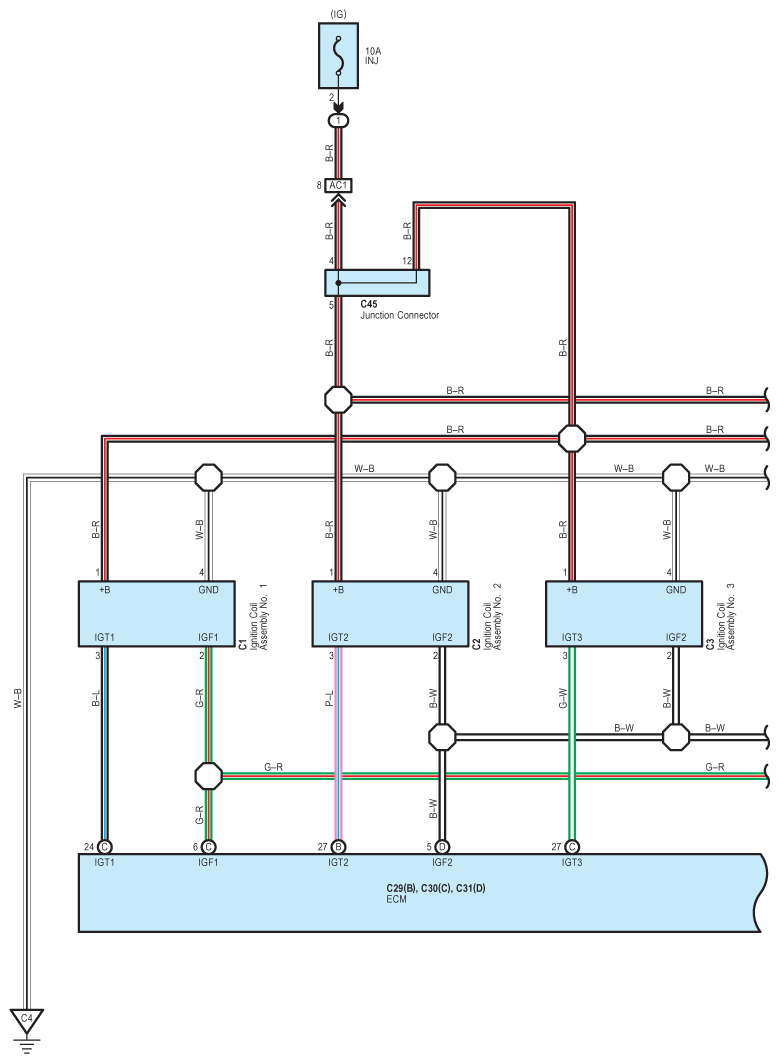
Fig 1: Ignition - Wiring Diagram (1 Of 3)
G08930849Courtesy of © TOYOTA, LICENSE AGREEMENT TMS1002
Fig 2: Ignition - Wiring Diagram (2 Of 3)
G08930850Courtesy of © TOYOTA, LICENSE AGREEMENT TMS1002
Fig 3: Ignition - Wiring Diagram (3 Of 3)
G08930851Courtesy of © TOYOTA, LICENSE AGREEMENT TMS1002