LEMON Manuals: Even more car manuals for everyone: 1960-2025
Home >> Lexus >> 2012 >> HS 250h >> Repair and Diagnosis >> Electrical >> Body Electrical >> OEM Power Source (Current Flow Chart) >> POWER SOURCE (Current Flow Chart)
April 5, 2026: LEMON Manuals is launched! Read the announcement.

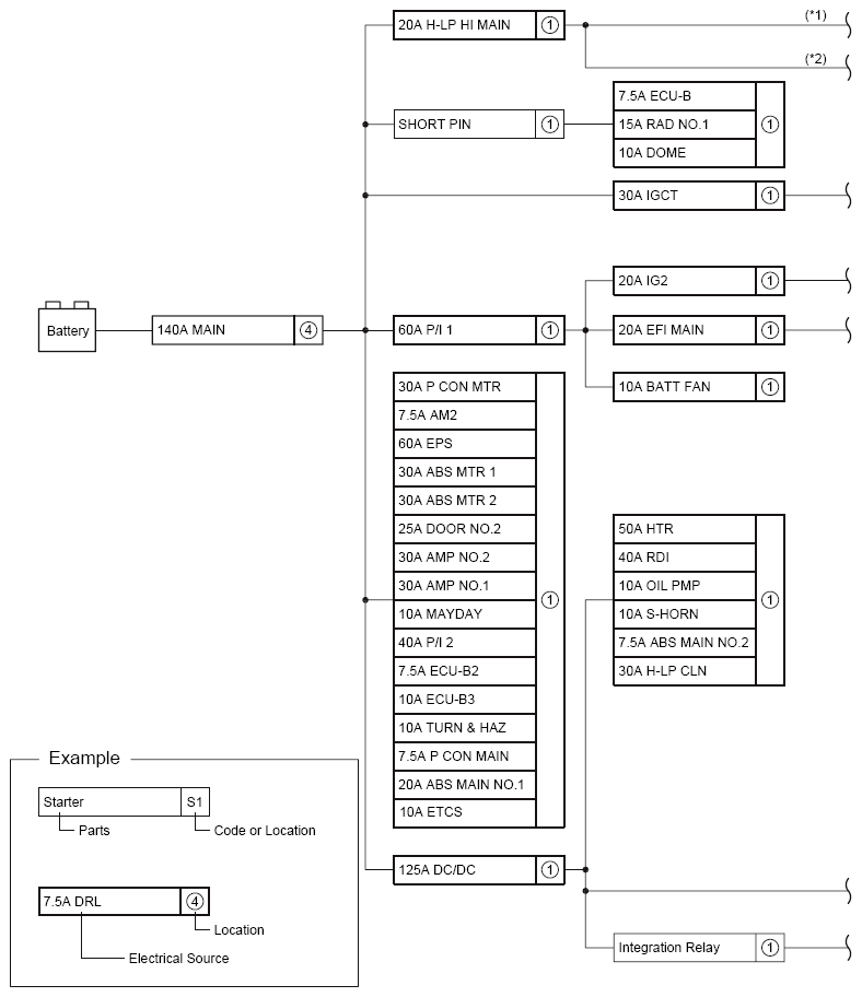
POWER SOURCE (Current Flow Chart)

The chart below shows the route by which current flows from the battery to each electrical source (Fusible Link, Circuit Breaker, Fuse, etc.) and other Parts.

Fig 1: Power Source Current Flow Chart (1 Of 2)
G08911680Courtesy of © TOYOTA, LICENSE AGREEMENT TMS1002
Fig 2: Power Source Current Flow Chart (2 Of 2)
G08911681Courtesy of © TOYOTA, LICENSE AGREEMENT TMS1002