LEMON Manuals: Even more car manuals for everyone: 1960-2025
Home >> Lexus >> 2012 >> IS 250 Base, AWD >> Repair and Diagnosis >> Engine Performance >> System >> Engine Control System (Diagnostic Codes (P0630-U0101) & Circuit Tests) >> SFI System >> Circuit Tests >> ECM Power Source Circuit >> Wiring Diagram
April 5, 2026: LEMON Manuals is launched! Read the announcement.

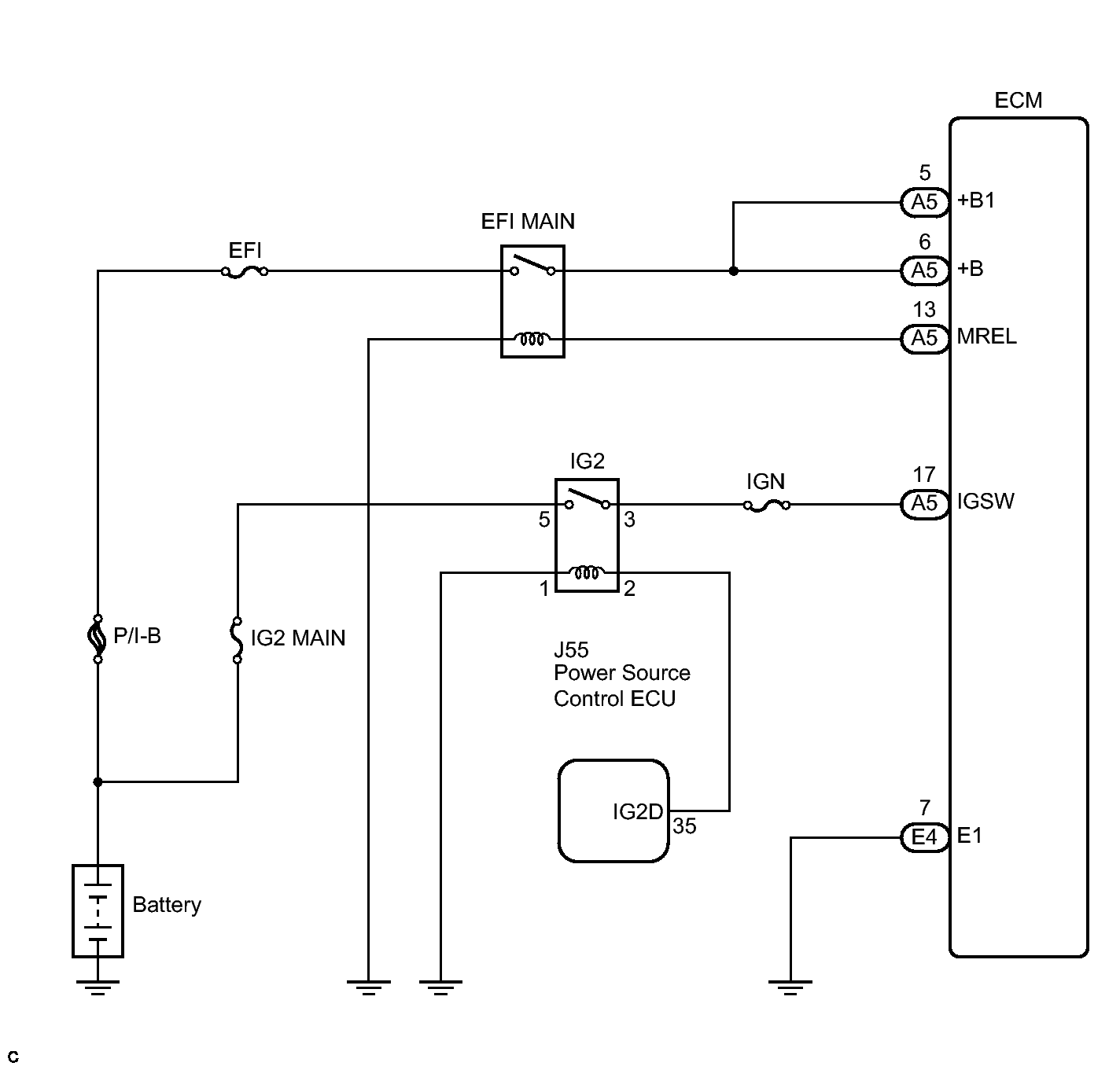
ECM Power Source Circuit: Wiring Diagram

Fig 1: View Of ECM Power Source Circuit Wiring Diagram (1 Of 2)
GTY146093Courtesy of © TOYOTA, LICENSE AGREEMENT TMS1002