LEMON Manuals: Even more car manuals for everyone: 1960-2025
Home >> Lexus >> 2012 >> IS F >> Repair and Diagnosis >> Body & Frame >> Door Locks >> Wireless Door Lock Control System (Diagnostics - Introduction) >> Wireless Door Lock Control System >> System Diagram >> System Diagram
April 5, 2026: LEMON Manuals is launched! Read the announcement.

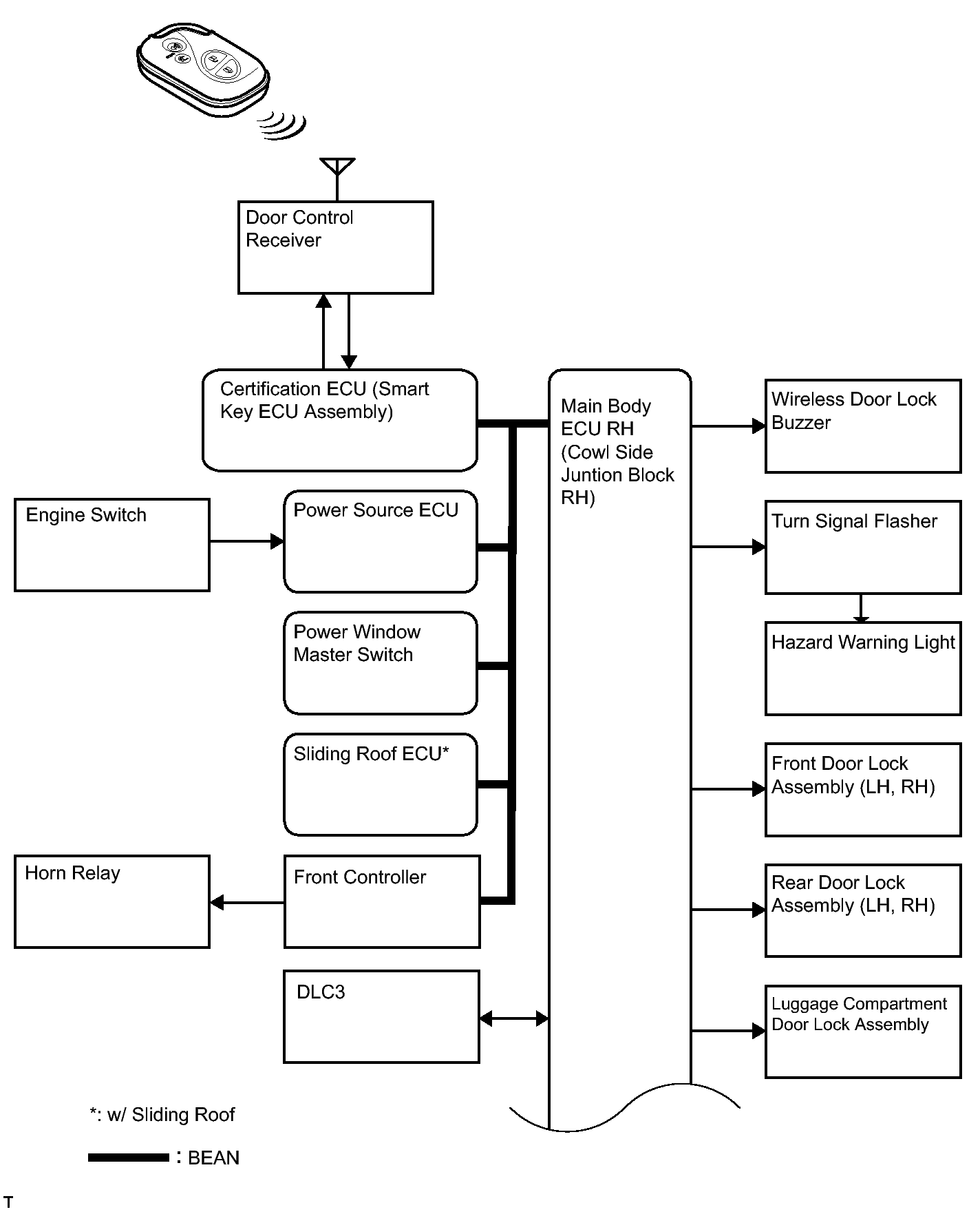
System Diagram

Fig 1: Wireless Door Lock Control System Diagram (1 Of 2)
GTY115181Courtesy of © TOYOTA, LICENSE AGREEMENT TMS1002
Fig 2: Wireless Door Lock Control System Diagram (2 Of 2)
GTY119005Courtesy of © TOYOTA, LICENSE AGREEMENT TMS1002
Transmitting ECU
(Transmitter)
Receiving ECU
(Receiver)
Signal Line
Main body ECU RH (cowl side junction block RH) Certification ECU (smart key ECU assembly) IG switch signal BEAN
Power source ECU Main body ECU RH (cowl side junction block RH) Engine switch signal BEAN
Power window master switch Main body ECU RH (cowl side junction block RH) Power window open signal BEAN
Power window master switch* Sliding roof ECU* Sliding roof open signal* BEAN
Main body ECU RH (cowl side junction block RH) Front controller Vehicle horn sound request BEAN