LEMON Manuals: Even more car manuals for everyone: 1960-2025
Home >> Lexus >> 2012 >> IS F >> Repair and Diagnosis >> Electrical >> Charging Systems >> Charging System (Inspection) >> Charging System >> System Diagram >> System Diagram
April 5, 2026: LEMON Manuals is launched! Read the announcement.

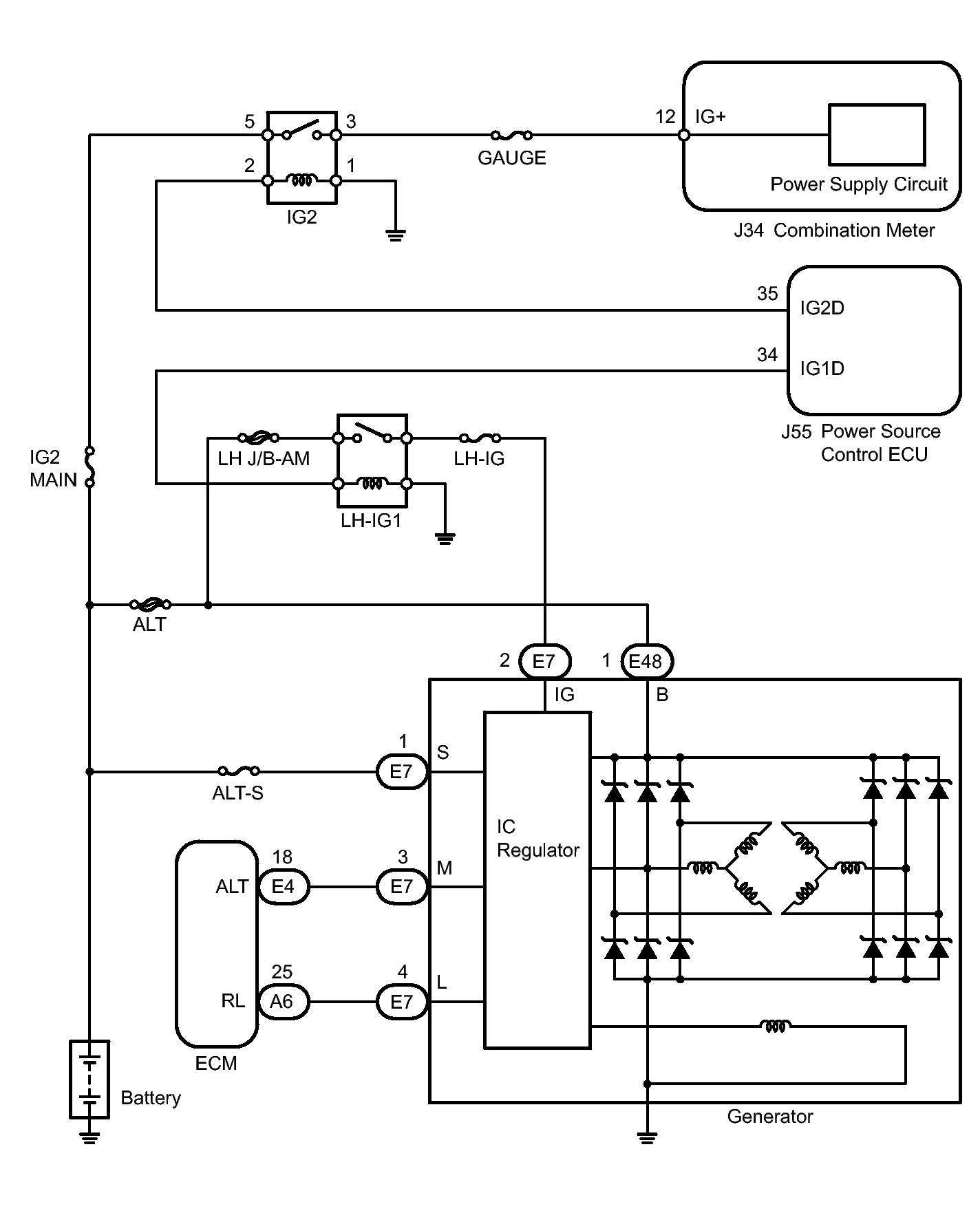
System Diagram

Fig 1: Charging System Wiring Diagram
GTY394839Courtesy of © TOYOTA, LICENSE AGREEMENT TMS1002